Jump to content

Recommended Posts

Posted

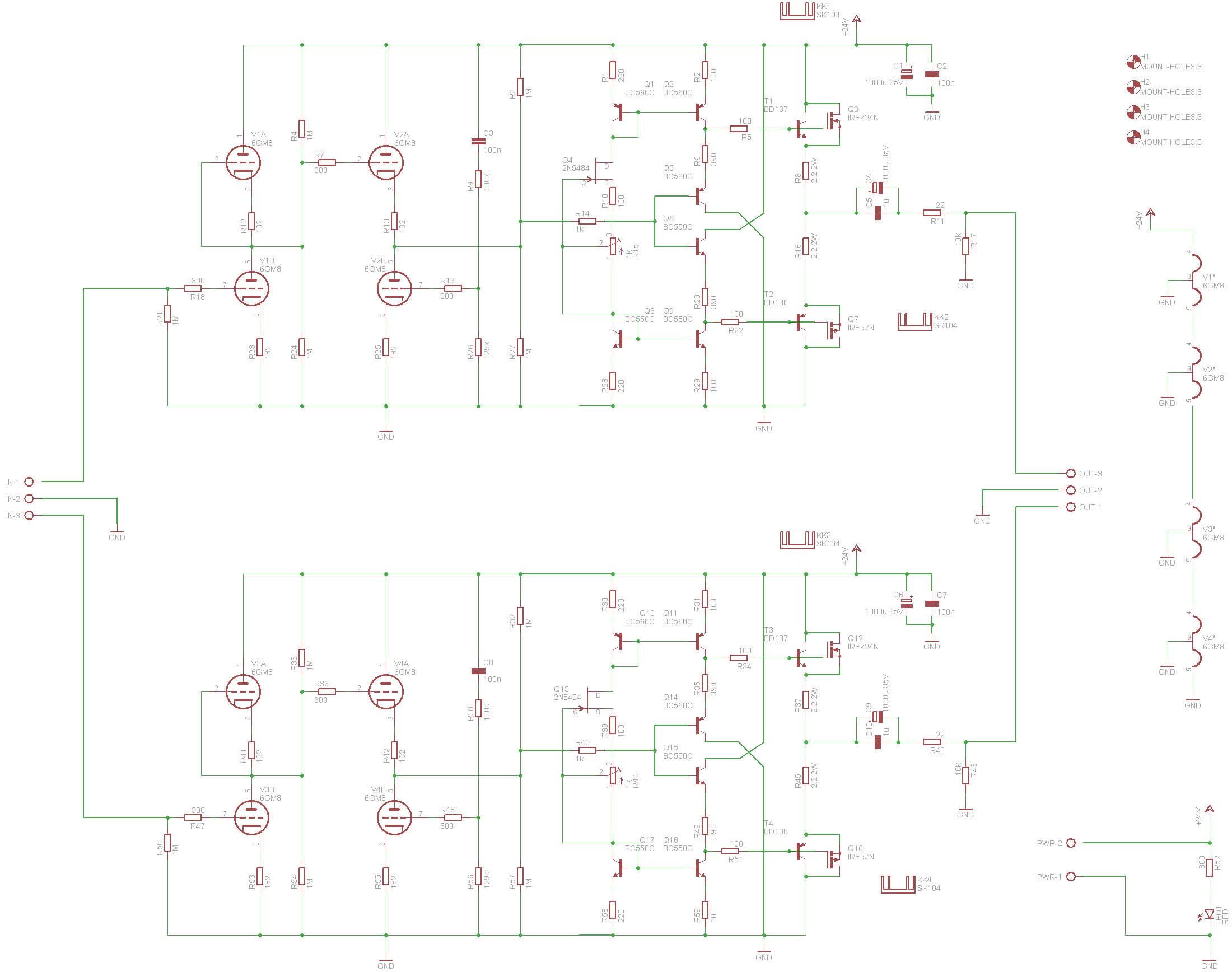
Hi everyone

one year ago I bought two Aikido 24V and two Max Millet boards, I have assembled them with BJT and MOSFET.

Great DIY project, great sound, really. The "valve sound" when I was young....

I like very much the Aikido sound with the LM317 buffer (great idea!!!!), this is my preferred headphone amply, and I like too the Millet diamond buffer stage,

so why don't create a new headphone amp with the best of both Aikido and Millet?

Et voil

post-2591-12951157672952_thumb.jpg

post-2591-12951157673684_thumb.jpg

post-2591-12951157675304_thumb.jpg

post-2591-12951157676281_thumb.jpg

post-2591-12951157676569_thumb.jpg

post-2591-12951157676864_thumb.jpg

Join the conversation

You can post now and register later. If you have an account, sign in now to post with your account.

Guest
Reply to this topic...

×   Pasted as rich text.   Paste as plain text instead

  Only 75 emoji are allowed.

×   Your link has been automatically embedded.   Display as a link instead

×   Your previous content has been restored.   Clear editor

×   You cannot paste images directly. Upload or insert images from URL.

×
×
  • Create New...

Important Information

By using this site, you agree to our Terms of Use.