kevin gilmore Posted November 21, 2022 Author Report Posted November 21, 2022 (edited) going to have to buy one, have not figured out which one yet, then test. i did a uberamp with a smps, it was fine. i have a couple of lambda smps that i use for testing, absolutely dead quiet. Edited November 21, 2022 by kevin gilmore 2 Quote
JoaMat Posted November 21, 2022 Report Posted November 21, 2022 Looks like transistor at heat sink are TO-220. Aren't the output transistors something bigger – TO-3P - so the board need a stretch? Quote
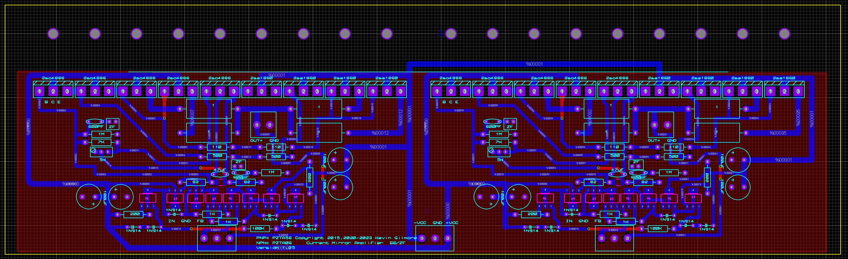
kevin gilmore Posted November 21, 2022 Author Report Posted November 21, 2022 4 more transistors added so yep its longer. 1 Quote
kevin gilmore Posted November 21, 2022 Author Report Posted November 21, 2022 i'm trying hard not to get this to uberamp size there are wonderful t03p transistors that would be great but then the heatsink would be 8 inches high instead of 3.57 2 Quote
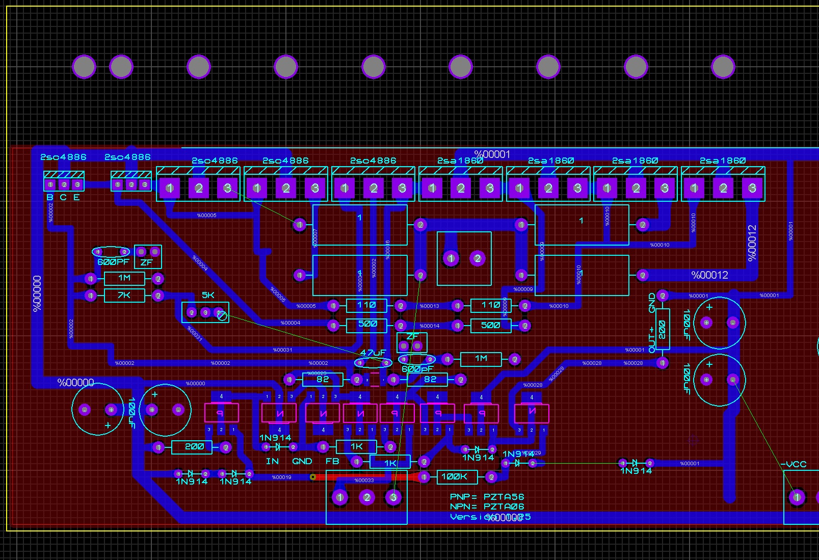
JoaMat Posted November 21, 2022 Report Posted November 21, 2022 The output transistors are 2sa1860 and 2sc4886 - right? Quote
kevin gilmore Posted November 21, 2022 Author Report Posted November 21, 2022 yup. not available at mouser, lots in stock digikey. Quote
JoaMat Posted November 21, 2022 Report Posted November 21, 2022 Thanks. According datasheet they are to3p devices - a bit bigger than mjf1503x. Quote
kevin gilmore Posted November 21, 2022 Author Report Posted November 21, 2022 (edited) oops, to3pf according to the datasheet spacing .75 inch instead of .5 inch. board is about to get bigger. or i find different transistors. Edited November 21, 2022 by kevin gilmore 2 Quote
kevin gilmore Posted November 22, 2022 Author Report Posted November 22, 2022 making larger in progress 3 Quote
JoaMat Posted November 22, 2022 Report Posted November 22, 2022 I guess those big things stand some heat. Why not just remove the throttle plate (vbe multiplier)... and feel the speed. Quote
kevin gilmore Posted November 22, 2022 Author Report Posted November 22, 2022 (edited) i have plenty of speed. 495hp + 640hp in the garage. Edited November 22, 2022 by kevin gilmore 2 2 2 Quote
audiostar Posted November 22, 2022 Report Posted November 22, 2022 18 hours ago, kevin gilmore said: board is about to get bigger. What would be the change in length? Quote
kevin gilmore Posted November 22, 2022 Author Report Posted November 22, 2022 the board will be about 15 x 4. Quote
audiostar Posted November 22, 2022 Report Posted November 22, 2022 Getting into mighty power amp territories 😃 making sure there is enough heatsink estate as well 😅 Quote
kevin gilmore Posted November 22, 2022 Author Report Posted November 22, 2022 (edited) actually 12.7 x 3.85 at the moment. size may change a bit Edited November 22, 2022 by kevin gilmore 2 Quote
kevin gilmore Posted November 24, 2022 Author Report Posted November 24, 2022 soo to get it into a dissipante 3u chassis 6 Quote
audiostar Posted November 24, 2022 Report Posted November 24, 2022 Looks very nice, Kevin. I will skip the brackets and mount transistors directly to the heatsinks. Quote
JoaMat Posted November 26, 2022 Report Posted November 26, 2022 Some progress with Tube Hybrid(something). PSU; left – Board with filament transformer and transformer for GRHV style regulator (+100V). To the right is Connex SMPS, put it in top of the first board and you have PSU with 6.3VAC, +100VDC and +/-30VDC. Amplifier board with a tube daughter board. The required -5V is done on the amplifier board with a smd 7905 and a few capacitors. Will it work? Who knows? 7 Quote
gepardcv Posted November 28, 2022 Report Posted November 28, 2022 @kevin gilmore: I assume that a 2U chassis wouldn't provide enough heatsink area? Quote
kevin gilmore Posted November 28, 2022 Author Report Posted November 28, 2022 won't fit in a 2u. if you do all the transistors on 1 edge its too long for the case. unless you want to do fully custom Quote
audiostar Posted November 28, 2022 Report Posted November 28, 2022 Would using a 2nd board (like the split boards) for the transistors below the main board bring anything? It will keep the two transistor rows closer to each other thus reducing the height of the heatsinks. Quote
kevin gilmore Posted November 28, 2022 Author Report Posted November 28, 2022 its already a split board. the power resistors make it impossible to shrink. joamat may come up with a solution but i doubt it. but you can download some free layout software and try to come up with something smaller. 1 Quote
JoaMat Posted November 29, 2022 Report Posted November 29, 2022 My impression is that this is intended to be a Muscle CFA3. You probably want 3U – at least. No V12 engine in a Volkswagen Beetle. 1 Quote
audiostar Posted November 29, 2022 Report Posted November 29, 2022 (edited) 30 minutes ago, JoaMat said: My impression is that this is intended to be a Muscle CFA3. You probably want 3U – at least. No V12 engine in a Volkswagen Beetle. Agree. And a proper 1KVA toroid needed in the middle of the case as well with some 120,000 of caps. Edited November 29, 2022 by audiostar Quote
kevin gilmore Posted November 29, 2022 Author Report Posted November 29, 2022 nope, going to need two boxes. no easy way to stack the front end board onto the heatsinks. the 2 boards will take up much of the bottom. zero feedback generally ends up with a lower damping factor. so to boost the damping factor need more output transistors in parallel. and the sanken parts are actually 2 die in each package. and are to3p. i could go to 3 or 4 pairs of output transistors for even lower output impedance. the idea is to drive jbl m2's with the amplification they deserve. not a pair of crown industrial amps. and things like the susvara. 3 Quote
Recommended Posts
Join the conversation
You can post now and register later. If you have an account, sign in now to post with your account.