alexcp Posted January 7, 2021 Report Posted January 7, 2021 Let me first modify the output stage. The mod affects only the performance with lower impedance loads, and even there it can take us only so far, but it is a start. The front end modification that increases the feedback loop gain will be posted separately. The changes are simple. Here is the schematic: R33-R36 are replaced with 0.22ohm 3W resistors, R19 is reduced to 470..560ohm to allow proper biasing, and R37-R38 are replaced by a single 47..51ohm resistor. The bias will need to be re-adjusted. Note that 50mA per transistor that resulted in 100mV between the test points in the original will now give 11mV - still easy to measure with a DVM. The performance improvements are as follows. With 1W and 5W into an 8ohm load: With 4Vpeak (2.8Vrms) into a 33ohm load the effect is much smaller: Distortion into 100ohm does not change appreciably, so I don't show it here. 3
alexcp Posted January 10, 2021 Report Posted January 10, 2021 I completed the full modification (output stage and front end) on both channels and listened to the amp briefly. The headphones were Grado GS1000 and Sennheiser HD595, the 8ohm speaker were B&W 602.5 floorstanders. The amplifier performed very well in each case and sounded immaculate. It is a HUGE upgrade over the original and over the output stage mod alone. I compared it against Musical Fidelity X-CANv8, and they performed equaly well. I took some measurements. Here it is delivering 1W and 5W with an 8ohm load: Here is the performance of the fully modified KSA-5 into a 32 ohm load: and into 100ohm: 4 1
G600 Posted January 10, 2021 Report Posted January 10, 2021 Great job. Looking forward to the other mods!
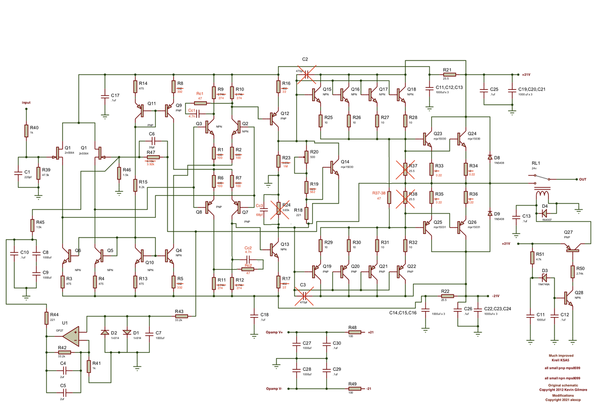
alexcp Posted January 11, 2021 Report Posted January 11, 2021 Thank you! The final mod, that of the front end, is only slightly more complicated. Here is the updated schematic with both mods: The list of changes vs. the original schematic: Replace R1, R2, R6, R7 with 100 ohm resistors Replace R5 and R8 with 332 ohm resistors Replace R9, R10, R11, R12 with 274 ohm resistors Replace R16 and R17 with 22 ohm resistors Replace R19 with a 562 ohm resistor (reuse one of R5/R8) Replace R23 with a 1 Megohm resistor Replace R24 with a 68pF 50V NP0/C0G ceramic capacitor Replace R33, R34, R35 and R36 with 0.22 ohm 2W or 3W resistors Replace R37 and R38 with one 47 ohm resistor connected between bases of Q23/Q24 and Q25/26. Make sure to connect the new resistor correctly - see the photo below - or your output transistors are at risk. Replace R47 with a 3.92k resistor Remove C2 and C3 Add a 4.7nF film capacitor and a 47 ohm resistor, connected in series, between the collectors of Q2 and Q3. Add another 4.7nF film capacitor and a 47 ohm resistor, also connected in series, between the collectors of Q7 and Q8. Place the new parts on the underside of the board if you like. Repeat for the other channel. That's it! The list of parts required to modify two channels: 8x 0.22 ohm 2W or 3W resistors 4x 22 ohm resistors 6x 47 ohm resistors 8x 100 ohm resistors 8x 274 ohm resistors 4x 332 ohm resistors 2x 562 ohm resistors (not needed if you can reuse R5/R8) 2x 3.92k resistors 2x 1 Megohm resistors 2x 68pF 50V capacitors, NP0/C0G ceramic or mica 4x 4.7nF film capacitors Some 18 AWG single core insulated wire and 2x 10 ohm 2-3W resistors for the output RL network As resistors's names are not marked on the board, here is a photo showing what to replace with what. Note that the additional parts from step 12 above are not shown - they are under the PCB. After assembly, take the usual precautions before powering the amplifier up, as if it were a newly assembled board. Turn the bias adjustment trimpots all the way counterclockwise, connect a current limited +/-21V power supply with the current limit set at 0.5A per rail. With power on, check the output for a possible oscillation, then adjust the bias and re-check for oscillations. The bias level needs to be at about 20mA per transistor - with 0.22 ohm emitter resistors, it corresponds to 4mV between the test points, which should be easy to measure with a DVM. Higher bias levels are possible, but the distortion will be slightly higher. Let the amplifier warm up for 10-15 minutes and readjust the bias - it should go down as the output transistors warm up. As with any feedback amplifier, capacitive loads may affect stability. In my testing, the amplifier remained stable with capacitive loads of up to 100nF. Consider adding the usual RL network between the output of each channel and the load to ensure stability. Make 20-30 turns of 18 AWG single core insulated wire on a 1/2 inch (12mm) former - a Sharpie will work - to make an air core inductor like this: then connect a 10ohm 2-3W resistor in parallel to it. 3 1
starcat Posted January 24, 2021 Report Posted January 24, 2021 Hi there, I know the difference between the A..D versions of the LSK 389 but how does the LSK389 without a letter differ to the versions with a letter? Thanks for any insights!
jamesmking Posted January 24, 2021 Report Posted January 24, 2021 1 hour ago, starcat said: Hi there, I know the difference between the A..D versions of the LSK 389 but how does the LSK389 without a letter differ to the versions with a letter? Thanks for any insights! lsk389 generic name when you don't need/want to talk about the hfe gain.
alexcp Posted January 24, 2021 Report Posted January 24, 2021 46 minutes ago, jamesmking said: lsk389 generic name when you don't need/want to talk about the hfe gain. This answer makes no sense, as hfe is the forward current gain of a BJT transistor. LSK389 is a pair of JFETs that have no appreciable gate current, so hfe is not applicable here. Instead, the letter specifies the drain saturation current group: The drain saturation current is the current that flows through JFET when you short gate to source and apply the specified voltage (here, 10V) between source and drain. The parameter has wide dispersion in the normal manufacturing process, so each manufactured JFET is measured and marked according to its saturation current. 1 hour ago, starcat said: I know the difference between the A..D versions of the LSK 389 but how does the LSK389 without a letter differ to the versions with a letter? Thanks for any insights! I have not seen LSK389 without a letter - are they genuine? According to the datasheet, every transistor should be marked with a letter: 1
jamesmking Posted January 24, 2021 Report Posted January 24, 2021 (edited) 11 minutes ago, alexcp said: This answer makes no sense, as hfe is the forward current gain of a BJT transistor. LSK389 is pair of JFETs that have no appreciable gate current, so hfe is not applicable here. Instead, the letter specifies the drain saturation current group: The drain saturation current is the current that flows through JFET when you short gate to source and apply the specified voltage (here, 10V) between source and drain. The parameter has wide dispersion in the normal manufacturing process, so each manufactured JFET is measured and marked according to its saturation current. I have not seen LSK389 without a letter - are they genuine? According to the datasheet, every transistor should be marked with a letter: 1. I assume the poster was referring to a circuit diagram NOT the marking on the case of a transistor. 2. I could not be bothered to see if the transistor in question was a bjt, mosfet or whatever. I probably should have put a / between the hfe and the word gain to cover more options. 3. Almost all of kevins circuit diagrams do not specify the transistor gain variant.... 4. I just had a conversation today with someone about transistors and almost every transistor we mentioned we did not put the gain letters on the end because it did not matter for the purposes of the conversation. 5. I completely agree if we are talking case markings then there should be a letter code on lsk389. 2 hours ago, starcat said: Hi there, I know the difference between the A..D versions of the LSK 389 but how does the LSK389 without a letter differ to the versions with a letter? Thanks for any insights! starcat where you referring to transistor cases without the gain letter or just lsk389 in a circuit diagram or in conversation? Edited January 24, 2021 by jamesmking
alexcp Posted January 25, 2021 Report Posted January 25, 2021 2 hours ago, jamesmking said: I probably should have put a / between the hfe and the word gain to cover more options. That letter and the saturation current it signifies are not related to gain, either. One thing you're spot on is that in that particular place on KSA-5 clone schematic, the letter does not matter. In fact, JFETs can be replaced there with a pair of BJTs with a benefit.
starcat Posted February 2, 2021 Report Posted February 2, 2021 On 1/24/2021 at 11:19 PM, jamesmking said: 1. I assume the poster was referring to a circuit diagram NOT the marking on the case of a transistor. 2. I could not be bothered to see if the transistor in question was a bjt, mosfet or whatever. I probably should have put a / between the hfe and the word gain to cover more options. 3. Almost all of kevins circuit diagrams do not specify the transistor gain variant.... 4. I just had a conversation today with someone about transistors and almost every transistor we mentioned we did not put the gain letters on the end because it did not matter for the purposes of the conversation. 5. I completely agree if we are talking case markings then there should be a letter code on lsk389. starcat where you referring to transistor cases without the gain letter or just lsk389 in a circuit diagram or in conversation? Yes, I was referring to LSK389 TO-71 markings on the case, someone was selling on ebay, some 5 pcs or so. They were pictured well and there was no letter at all after the LSK389. Might have been fakes... price was though pretty original-like.
jamesmking Posted February 2, 2021 Report Posted February 2, 2021 (edited) 51 minutes ago, starcat said: Yes, I was referring to LSK389 TO-71 markings on the case, someone was selling on ebay, some 5 pcs or so. They were pictured well and there was no letter at all after the LSK389. Might have been fakes... price was though pretty original-like. if the case has no letter/other designator for the grading then it's almost certainly a fake, (or possibly a reject?). The only time cases for transistors don't have an indication of Beta/hfe/gain or whatever the manufacturer uses to bin and sort them is if the manufacturer does not bin and sort them... e.g. 10m90s, C2M1000170D etc etc. Edited February 2, 2021 by jamesmking
simmconn Posted February 3, 2021 Report Posted February 3, 2021 I had the opportunity to buy the LSK389s in person from the guy who's selling them on ebay. They all tested good on my curve tracer with Idss in the reasonable range for most applications. I've not purchased any from the official channel such as a distributor. Whoever did that can chime in and let us know where the binning code is printed. I suspect Linear Systems had some sort of lab floor sweeping event about 2 years ago. The above is not the only source which suddenly appeared in the local market. Can you imagine someone approaching you with a gallon-sized ziploc bag full of LSK389s for sale? I was able to get a fistful of them, second-hand. Most of them checked out okay, although very few were in the preferable Idss range. They could very well be factory rejects, but they've served me well.
Craig Sawyers Posted February 5, 2021 Report Posted February 5, 2021 I have certified four LSK389A from Micross, and are definitely Linear Systems products. Because I'm in the UK I had to sign all sorts of export waiver forms to get them out of the USA. They all measure bang on and are very well matched and very close to Idss of 5mA. I've just looked at the package markings, and there is nothing to say that they are A grade. They are just marked with LSK389 1509C, and "Philippines". So LS either send their bare die to the Philippines for packaging, or use a foundry out there. I also have similarly certified LSK489 and LSK689 and both of those are marked Philippines too. These were purchased after quite a long discussion with Linear Systems by email. Anyway, if you have bought a few of different grades, don't mix them up - you have no way of telling from the device markings what grade each one is. A bit like Z-foil resistors; no markings at all. So you have no idea what the value is, or the tolerance. Deliberate error - LSJ689 1
paroxod4 Posted March 16, 2021 Report Posted March 16, 2021 (edited) Спойлер Edited June 17, 2021 by paroxod4
paroxod4 Posted June 23, 2021 Report Posted June 23, 2021 Hello. I upgraded the amplifier on a green board from Kevin Gilmour (as recommended alexcp) and compared it with the big black Chinese road (the circuits are the same). There are differences, but so far they are insignificant (I compare them on headphones, hereinafter as preliminary). The fact that now it is not heated like an iron is a big plus. After 2 hours of wiretapping, the preference is of course the reworked one. 1
AlexS Posted September 12, 2021 Report Posted September 12, 2021 Greetings gentlemen, in search of a fun project I found this thread and really want to give this project a shot! Unfortunately all of Kevins links to the source data for the amp are dead... can someone help me out here? Thanks a lot - cheers, Alex.
kevin gilmore Posted September 12, 2021 Author Report Posted September 12, 2021 files in the stax mafia google shares.
AlexS Posted September 25, 2021 Report Posted September 25, 2021 Hey folks, here is a first view on my take of this amplifier. I want to be able to attach the power transistors on one side via an L-bracket to a single heat sink. The power distribution sequence layout was kept in place but of course I had to do a little re-arranging. The original input stage is more or less unchanged. Both the top and the bottom layers have copper fills for the ground plane. I omitted the relay circuits as I plan to do a separate pcb for this. The project was done in kicad. I redrew the schematic and created a fresh pcb. Just to be clear: I do not intend to make money off this and will post all source files free whenever the project has turned out to be a success. Kudos to everyone for the excellent work and efforts previously put into this project! I hope I can somehow contribute with my ideas. I would be very interested in your comments - many thanks in advance! Cheers, Alex. 1
alexcp Posted September 25, 2021 Report Posted September 25, 2021 The complexity of power traces looks excessive to me and suggests that an improvement could be made. If this was my board, I would try to shake it a bit, simplify, streamline, and make it more elegant. As an idea, you can try a different order of output transistors - instead of NPN-NPN-Thermal-PNP-PNP, something like NPN-PNP-NPN-PNP-Thermal, with power rails, the output trace and the ground running parallel to the edge of the board. This will bring in a different layout, which may (or may not) be helpful. Unless you plan to use some kind of off-board headphone protection, it would make sense to put the relay back. If you're not religious about the schematic, I'd suggest making the relay work for headphone protection, not just for turn-on delay. The amp seems to be reliable, but if you can avoid ruining some expensive headphones, why skip it? And of course - what would you expect - it would be great to make it possible to implement my mods (described above) on the PCB. It only takes two extra resistors and two small capacitors per channel, but the results are totally worthwhile. 1
AlexS Posted September 27, 2021 Report Posted September 27, 2021 Indeed, the routing of the HT-rails is somewhat complicated, but my initial goal was to stick to the exact sequence of components as indicated by the original layout. I agree, that tidying up here and re-arranging to be more streamlined might be the way to go. The effects on the performance will probably be negligible. Regarding the arrangement of power output devices, the effect of mixing them up might not be worth the effort. If it saves some space I might consider this. Output protection circuitry is definitely a must! However a pure power on delay is too little. I was thinking of incorporating a protection circuit as outlined by AMB in his Epsilon12 muting delay & DC offset protection circuit. However, I will offer up a separate power supply for this with rather weak filter caps to ensure that the relays will drop off immediately after power off. Pulling current from the amps heavily buffered HT-rails is not a good idea in my opinion and fixing this issue by introducing a breaker contact parallel to the AC input power switch is not practical. Here in Germany we are required to break 230V power with both power leads (phase + neutral) and normal switches rated for mains voltage never come with more than two poles. Another option that I might include in the additional pcb for DC-protection is the addition of a DC blocking capacitor in the audio input path. Yes, I know there are many opinions on this topic out there. But after reading up on the topic in my favorite books "Small Signal Audio Design" and "Audio Power Amplifier Design" by Douglas Self, one sentence by Doug stayed in my memory: "In some respects, any DC-coupled power amplifier is an accident waiting to happen." He has also done respectable research on the effects of all kinds of electronic components and comes to the conclusion that coupling or DC blocking capacitors have no effect on linearity as long as they are installed in the low voltage or input side of an amplifier. Anyway, I want to give DC blocking a try and if I personally cannot hear a difference to the DC coupled version, then I will rather be on the safe side ... I like my headphones very much! And as a final note, I will definitely give the mods by my name twin above a go and see if I can even hear a difference!! Cheerio, Alex. 1
AlexS Posted September 28, 2021 Report Posted September 28, 2021 A question to one of the forum administrators: is it a good idea to move my posts starting on the 25th of September to a separate thread? Maybe called "KSA-5 inspired amplifier builds". I think I saw a few posts where some forum members wanted to keep this thread a more 'pure' clone build. Thanks. 1
AlexS Posted September 30, 2021 Report Posted September 30, 2021 From now on my build will continue over in the "KSA-5 inspired amplifier builds"...
kozard Posted November 15, 2021 Report Posted November 15, 2021 I was wondering if anyone could comment on the best transistor types for each section of the KSA5? I have available from various projects over the years: BC327-25/337-25 BC546B/BC556B BC550/BC560 BD139/BD140 2N4401/2N4403 2SC945/2SA733 2SC1815/2SA1015 More recently I pickup up some other interesting types: 2SC2655/2SA1020 2SC2382/2SA1013 D669A/B649A & D667/B647 From recycling a couple junked receivers I also have some genuine Toshiba 2SC5171/2SA1930. I was wondering if they would make some very nice outputs for a HPA? (Or perhaps I should stick with lower Vce transistors for best performance?) There are also 2SC2240/2SA970 in there but I guess those are too high Vce and will suffer from hFE non-linearity at low voltages. I ask since I have seen MPSA06/MPSA56 used almost everywhere in KSA5 and another clone (red board) I think uses BC almost everywhere (BC546B/BC556B?) So I am wondering if more careful choice between a larger variety of types might be advantages? I should add that all of my headphones are 40 or 42 Ohms. If MPSA06/MPSA56 is truly best for KSA5 then I need to order them.
alexcp Posted November 15, 2021 Report Posted November 15, 2021 KSA-5 design is not particularly demanding on transistors, as lots of local feedback (aka degeneration) and the low impedances tend to even things out. Pretty much anything with the correct pinout (base in the middle, unless you want to carefully bend them) and with the rated Vce of 45V or higher should work fine. It might make sense to match the paralleled and differential-pair transistors, but even that is just gilding the lily. 1
Recommended Posts
Please sign in to comment
You will be able to leave a comment after signing in
Sign In Now