-
Posts
246 -
Joined
-
Last visited
Content Type
Profiles
Forums
Events
Everything posted by starcat
-
Phew, completed the wiring. Thinking about wrapping the wires or leave them as is for better cooling.
-
Btw, to you connect in the PSU the circuit ground to chassis ground? And if yes, directly or through an inrush current limiter with 10R or just via a 10R resistor? I would opt for an inrush current limiter with 10R, question is how many Amps would be best for the T2 PSU and what fuses are you using? I have read somewhere Craig isn't using a fuse at all 🙂 in his rhodium plated inlet.
-
Swapped a ref102 from the positive rail PSU while turning it off. Now measuring -259.27 for the -260V rail and confirming the problem was a malfunctioning ref102, so the PSU is now fully operational. Will let it run for several hours. Any procedure for load testing it? Kerry, JoaMat, James, Craig - thank you very much! Now off to making the umbilicals and finishing the amp 🙂 soldering the LEDs next - anything special about testing and matching them?
-
Measured at pin6 again: -531.7 No spare atm but I could take one off the working PSUs (and turn that one off).
-
Inserted above Q15 voltages referenced to ground. I did a diode test with both when PSU was off and they both measured the same. Will post asap.
-
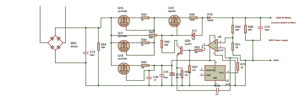
Ok, measured some voltages Q15/C3675 B -500.79 C -227.5 E -501.31 Q20/C3675 B -562.1 C -120.74 E -562.4 Q19/FPQ G -126.27 D -132.84 S -137.05 Q16/IXYS G -132.19 A -132.03 K -132.49 Q17/IXYS G -132.35 A -132.11 K -132.12 Q18/IXYS G -531.1 A -131.92 K -528.00 ref102 pin2/v+ -531.2 pin6/vout -531.9/-532 op27 pin2/-in -539.6 pin3/+in -540.2 pin4/-v -562.4 pin6/out -561.5 pin7/+v -531.1 across D12 zener 31V right of R45 -531.1 R44 -130.27 R43 -130.67 D10 -136.51 R48 400k at one side -562.4 and -130.05 on the other -560V rail output measures -562.4V and stable -500V rail output measures -501.35V and stable -260V rail output measures -135V and fluctuates in the .1 range
-
Tested with the Peak DCA With the Peak DCA75 measured without desoldering, Q18 show as unrecognized more often than not. Changing the pins and it shows up. It measures like Q16, Q17 however (when it gets recognized). FQPF8N80C Q19 gets recognized the same way as Q14. BR3 must be ok as the -560V is output correctly and stable as well.
-
Hmm, diode testing Q16-Q19 doesn't show anything suspicious, they measure like Q11-Q14. Going further...
-
Thanks, James! Checked 1. Is 2 and 3 a possibility when I am getting stable -560V out of the same PSU? It is the -260 that is flaky, pointing to the 300V as Kerry suggested.
-
Did you made any intermediate board fitting the TKD pot to the original PCB?
-
Nope, just reading... but not getting any wiser. Faulty FQPF8N80C mosfet or IXYS regulators, desolder and testing in the DY294 or measuring while on the pcb? Finishing the teflon output wiring in the mean time.
-
For -500 and -560, I am measuring -501.14 and -562.1, both are absolutely stable. The -260 measures -134... -135 and fluctuates in the .1 range Checked all resistor values, orientation of diodes, etc. The 2SC3675 I measured before soldering. The IXCP10M90S and FQPF8N80C I didn't check as they were straight off Mouser. Not measuring any short for any of the heat sink mounted devices. Any hints as to where I might start looking first?
-
T2 PSU is now live Got a new LV transformer with the proper secondary 30VCT and not 30-0-30, changed both 4700uF 25V caps with new ones rated 50V. Other involved caps were 50V already. The 7812 and 7912 regulators I left. Powered the 12V supply first, then the positive rails, then the negative. All voltages look good except for the -260VDC I am measuring -135. Do I miss something?
-
So sad, that all those pics are missing... any chance to resubmit or relink those somehow?
-
Found a very nice 4700uF 50V cap for the GRLV, dia 25mm (instead of 20mm) and 30mm high (instead of 40). Shorter and fits very nicely.
-
Congrats, John, looks very nice and clean! Can you do a quick compare to your newly finished CFA3, which one do you like more and which J-FETs ended you up using?
-
and now for something completely different part 3
starcat replied to kevin gilmore's topic in Do It Yourself
Yeah, no need for the USB at all, however there is a pass through Neutrik NAUSB3-B for USB3 as well. Eager to hear it soon. Will then custom made the case. I will put the DAC board to the back panel directly flush mounting the XLRs to keep signal path short and use the terminal blocks for the chinch connectors (to have them just in case). Yes, one can solder directly to the XLR jacks. Using a ribbon cable between the Pi and the Pecan. -
and now for something completely different part 3
starcat replied to kevin gilmore's topic in Do It Yourself
Yes, exactly. I think the 3B would still be best pair for it and this is what Leo recommends as well. Which one have you running? Connection to the DAC is via I2S, so no USB involved at all and then just a single unit for ETH in and XLR out, perfect match for all the head amps with a volume pot. And the roon control is just amazing. I switched to roon a year ago after being an early adopter of LMS for some 15 years or so, and it is so much fun exploring music and being able to virtualize all (remote and local) sources into a single library. I expect the GRLV to further improve the sound. Pecan itself draws 0.5A, paired with Pi3B about 1A, sized with 1.5A for more processing load on the Pi. I think I'll mount the board inside the case via a Neutrik NE8FDP-B so that it is not tied to a specific Pi version due to the cutout on the back. -
and now for something completely different part 3
starcat replied to kevin gilmore's topic in Do It Yourself
Sure, ordered parts and building a 9V 1.5A positive only GRLV for it. -
Does the equipment rack function as a door as well?
-
Hi Kerry, can't the 1156 be used as a 1486 substitute everywhere unless mounted on a heatsink? Need to check, might be that Q1, Q2, Q3, Q28 & Q29 is "everywhere" not on a heatsink 🙂
-
Thanks, John. Just ordered there.
-
There are always multiple aspects of the view 🙂 For me it is being unable to finish a simple GRLV for 8 more months just because of two missing parts. I have never heard of them, looks like they are in India. Are there any fake MJW21194G at all?
-
Anyone has 1x MJW21194G (or MJW21196) on pile? I have ordered some from Mouser, but they are shipping them end of Jan 2022, which is radiculous. Looking for 2x KSP42BU as well (or MPSA42). Thanks a lot.
-
