sorenb Posted June 3, 2023 Report Posted June 3, 2023 2 hours ago, demonkuro said: It seems that only R+ is always working fine? To me it seems R+ is not working correctly as it seems to be stucked at ~0V ...does it swing toward B+ at power off? have you tried pull the LF353? does the EL34 heater glow? maybe swap the EL34's in that channel? Quote
simmconn Posted June 3, 2023 Report Posted June 3, 2023 You would need to keep the associativity in your notes, i.e. which op amp controls which arm (+/-) of the channel, and keep note of the top and bottom voltages of both active batteries of both channels. It looks like the left channel's offset and balance are in check when cold, but drifts more than it should when warmed up. If none of the components in that channel are overly sensitive to temperature changes, chances are some transistors may not have good thermal contact to the heatsink. An IR thermal camera would be a great tool for troubleshooting that kind of problem. For the right channel, it looks like opamp 1 is not doing much to pull the balance back. You might want to check if it is behaving correctly. Follow the trace from O+/O- all the way to IN+/IN- of the opamp and see where the problem is. Note that the balance servo takes a few seconds to settle down. So the cold measurement can be done like 1 minute after HV turns on. Quote
demonkuro Posted June 4, 2023 Report Posted June 4, 2023 17 hours ago, sorenb said: To me it seems R+ is not working correctly as it seems to be stucked at ~0V ...does it swing toward B+ at power off? have you tried pull the LF353? does the EL34 heater glow? maybe swap the EL34's in that channel? R+ always drifts between -0.5V and +0.5V. All EL34 are bright and hot, and I shuffle their order every time I test, but the result is the same. Quote
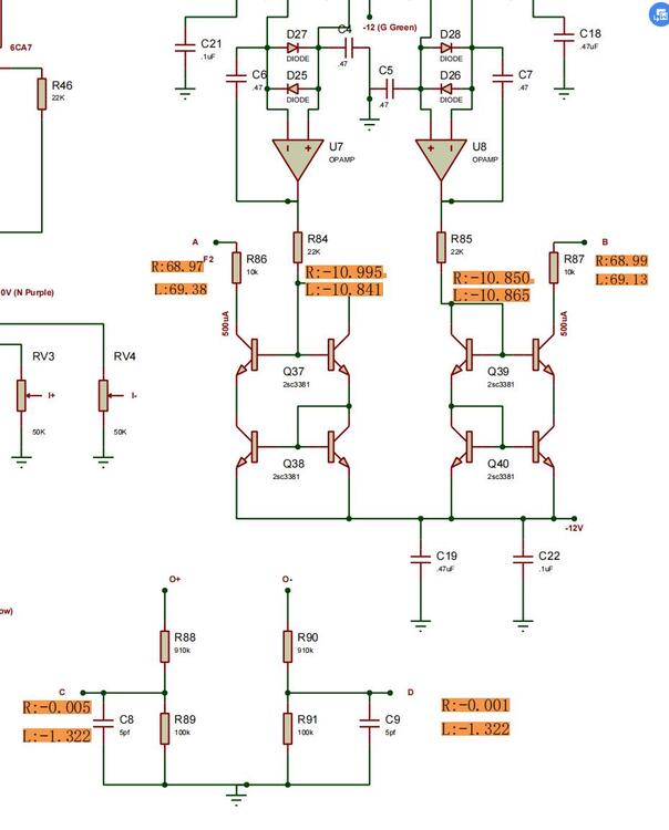
demonkuro Posted June 4, 2023 Report Posted June 4, 2023 17 hours ago, simmconn said: You would need to keep the associativity in your notes, i.e. which op amp controls which arm (+/-) of the channel, and keep note of the top and bottom voltages of both active batteries of both channels. It looks like the left channel's offset and balance are in check when cold, but drifts more than it should when warmed up. If none of the components in that channel are overly sensitive to temperature changes, chances are some transistors may not have good thermal contact to the heatsink. An IR thermal camera would be a great tool for troubleshooting that kind of problem. For the right channel, it looks like opamp 1 is not doing much to pull the balance back. You might want to check if it is behaving correctly. Follow the trace from O+/O- all the way to IN+/IN- of the opamp and see where the problem is. Note that the balance servo takes a few seconds to settle down. So the cold measurement can be done like 1 minute after HV turns on. Today I tested again, I replaced the LF353 of R to L, and replaced the 2sc3675 of Q33, Q32, Q31, Q30 and they all replaced the same HFE37 one, and the result is still similar to yesterday, I did an hour of testing and recorded it as follows. After 2 minutes: L+ is -13.7, L- is -13.7, R+ is about 0V, and R- is -55V. After 30 minutes: L+ is -12.9V, L- is -12.9V, R+ is about 0V, R- is -50.3V. After 60 minutes: L+ is -10.8V, L- is -10.8V, R+ is about 0V, R- is -49.2V. R+ always drifts between -0.5V and +0.5V, no matter how long it takes. Then I also recorded both outputs of the LF353. After 2 minutes: LF353(L+) is +6.8V, LF353(L-) is -4.2V, LF353(R-) is -4.07V, LF353(R+) is +7.17V. After 30 minutes: LF353(L+) is +10.1V, LF353(L-) is -0.3V, LF353(R-) is +0.6V, LF353(R+) is +10.7V. After 60 minutes: LF353(L+) is +11.09V, LF353(L-) is +1.58V, LF353(R-) is +1.01V, LF353(R+) is +11.08V. At the same time, I also recorded the voltage of some points, which is a little different from schem. Finally I measured 2sc3381 near LF353 and I found that their HFE is very different, I did not disassemble them, I measured directly on the PCB. The results are as follows. L-:447/5.10, L+:428/5.41,R+:452/5.22,R-:328/5.79 Are these 2sc3381 HFE differences the reason why I can't get zero bias for all outputs? Quote
sorenb Posted June 4, 2023 Report Posted June 4, 2023 1 hour ago, demonkuro said: R+ always drifts between -0.5V and +0.5V. All EL34 are bright and hot, and I shuffle their order every time I test, but the result is the same. Did you test Q24 (J79 in R+ ) ? Quote
simmconn Posted June 5, 2023 Report Posted June 5, 2023 @demonkuro Sorry to be blunt, but people here who help you have their way of troubleshooting issues. To get the most out of their expertise, please do the measurement they asked so they can better help you. Extra measurement may help, as long as they are well documented. For instance, are the voltages marked on you schematic from the R channel? Also, doing shotgun-style component replacement without narrowing down to a suspect is rarely effective. Apparently the problem on the right channel is a balance issue. The final stage offset servo is most likely working fine. That's why replacing Q30 thru Q33 didn't help. Measuring Hfe of the transistors in circuit would not give you accurate results, especially when the base and collector are shorted together in the circuit. Assuming the voltages marked on you schematic are from the R channel. They look reasonable. There is one volt difference between the cathode of the EL34s (457V-456V). The triode-connected EL34 has a mu of about 10. For a matched pair under the same current, 1V of difference should create about 10V of difference between their anodes. But now there are 50V. That could be caused by different currents from the CCS. Measure the voltage drop on R18 thru R20, R17 and R14, and you'll get an idea how much current is flowing through the CCS. Do the same on the other arm and compare. To check the operation of the balance servo opamp that seems stuck, I suggested that you 'Follow the trace from O+/O- all the way to IN+/IN- of the opamp and see where the problem is.' I didn't see any feedback from you. Now that O+/O- differ by 50V, points C and D should be 5V apart, IN+/IN- of the opamp should be clamped by the diodes to approx 0.6V in the correct polarity, and both opamps should output close to rail after a few seconds. If you don't get the correct IN+/IN- voltage, you may have a short or a diode installed in a wrong orientation. If you do get the correct IN+/IN- voltage but the opamp still outputs zero, you may have a bad chip or a leaky cap (0.47u). BTW, film caps (polypropylene) are recommended over ceramics in those locations for lower leakage. It's a pain in the butt to remove the C3381s, but quite easy to check if they work correctly in circuit. They are used as current mirrors. Current that flows thru R86 should be roughly the same as the current that flows thru R84. Measure the voltage drops and you'll have an idea. Remember that I asked you to measure the top and bottom voltages of both active batteries of both channels? That would tell us if the imbalance is from the front-end or back-end. In other word whether the imbalance is before or after the active batteries. Before the balance issue is resolved, it's probably not necessary to repeat the hour-long tests. A better way is to take as many points of measurement as you need in one shot, shut off the power, analyze the data and go from there. 3 Quote
demonkuro Posted June 6, 2023 Report Posted June 6, 2023 On 6/4/2023 at 9:56 PM, sorenb said: Did you test Q24 (J79 in R+ ) ? Yes, I did. Q24 (J79 in R+ ) is good,and I changed Q24 to Q25, the result is still the same, this 2SJ79 should not be broken Quote
sorenb Posted June 6, 2023 Report Posted June 6, 2023 .... are D19/D20 the correct value and both oriented correctly (not flipped)? There are some good advice to be found in the posts from @simmconn, make sure you have read those. Quote
JoaMat Posted June 6, 2023 Report Posted June 6, 2023 (edited) On 6/5/2023 at 9:40 AM, simmconn said: ... a leaky cap (0.47u). BTW, film caps (polypropylene) are recommended over ceramics in those locations ... like this? - "Stax original" Edited June 6, 2023 by JoaMat 2 Quote
demonkuro Posted June 6, 2023 Report Posted June 6, 2023 On 6/5/2023 at 3:40 PM, simmconn said: @demonkuro Sorry to be blunt, but people here who help you have their way of troubleshooting issues. To get the most out of their expertise, please do the measurement they asked so they can better help you. Extra measurement may help, as long as they are well documented. For instance, are the voltages marked on you schematic from the R channel? Also, doing shotgun-style component replacement without narrowing down to a suspect is rarely effective. Apparently the problem on the right channel is a balance issue. The final stage offset servo is most likely working fine. That's why replacing Q30 thru Q33 didn't help. Measuring Hfe of the transistors in circuit would not give you accurate results, especially when the base and collector are shorted together in the circuit. Assuming the voltages marked on you schematic are from the R channel. They look reasonable. There is one volt difference between the cathode of the EL34s (457V-456V). The triode-connected EL34 has a mu of about 10. For a matched pair under the same current, 1V of difference should create about 10V of difference between their anodes. But now there are 50V. That could be caused by different currents from the CCS. Measure the voltage drop on R18 thru R20, R17 and R14, and you'll get an idea how much current is flowing through the CCS. Do the same on the other arm and compare. To check the operation of the balance servo opamp that seems stuck, I suggested that you 'Follow the trace from O+/O- all the way to IN+/IN- of the opamp and see where the problem is.' I didn't see any feedback from you. Now that O+/O- differ by 50V, points C and D should be 5V apart, IN+/IN- of the opamp should be clamped by the diodes to approx 0.6V in the correct polarity, and both opamps should output close to rail after a few seconds. If you don't get the correct IN+/IN- voltage, you may have a short or a diode installed in a wrong orientation. If you do get the correct IN+/IN- voltage but the opamp still outputs zero, you may have a bad chip or a leaky cap (0.47u). BTW, film caps (polypropylene) are recommended over ceramics in those locations for lower leakage. It's a pain in the butt to remove the C3381s, but quite easy to check if they work correctly in circuit. They are used as current mirrors. Current that flows thru R86 should be roughly the same as the current that flows thru R84. Measure the voltage drops and you'll have an idea. Remember that I asked you to measure the top and bottom voltages of both active batteries of both channels? That would tell us if the imbalance is from the front-end or back-end. In other word whether the imbalance is before or after the active batteries. Before the balance issue is resolved, it's probably not necessary to repeat the hour-long tests. A better way is to take as many points of measurement as you need in one shot, shut off the power, analyze the data and go from there. Thank you very much for your patient guidance. The voltage drop on R18 R19 R20 are basically the same in every channel at about 2.84~2.87V. R17/R27 is about 2.94~2.95V in every channel, R14 is R+:124.4V, L+:128.6V, R24 is R-:134.4V, L-:128.6V. I measured the voltages of C and D, and I found that they were almost 10% of the output, except for R-, where R(D) was almost 0, but R- was probably -42V or more. IN+/IN- of the opamp on R channel is about 0.002~0.008V, on L channel is about -1.16~-1.33V. At the same time, I found that in L channel, as long as the difference between the two batteries is within 10V, such as 740vs749, then the output can always be stable at 10 times that of C and D. But in R channel is different, only when the difference between the two batteries is within 1.5V, the output of R+ can be stabilized at 10 times C. The output of R- always seems to have no correlation with D, regardless of the battery voltage. Now the problem is that in the L channel, the voltage of C and D is too high, they always drift at 1.2~1.6V, so the output of L always drift at 12~16V. The problem with the R channel is that the output of R- is not associated with D, or the voltage of D is incorrect. Am I analyzing correctly? I checked all the diodes to make sure they were not in the wrong direction. And I was using MLCC, but I replaced it with the new one but the same result. Quote
simmconn Posted June 6, 2023 Report Posted June 6, 2023 We are getting close. Now there are two problems. First is that R(D) doesn’t follow R(O-) at a 1:10 ratio. It’s a simple resistor divider by R90/R91. You may have a short or wrong resistor value in that area. Measure the resistance when powered off and you should find something. Second problem is that with matched (-) voltages at R ch active batteries, Q24 and Q25 are off by about 4V. It’s getting close to explaining the 50V imbalance we see at the output. Either Q26/Q27 has large mismatch, or they work under mismatched currents from Q28/Q29. By measuring voltage drops across R50/R51 and R54/R55 you should be able to get some clues. Note that sometimes high voltage transistors can “walk wounded”, having a minor leakage but not bad enough to burst into flames. L ch is working mostly okay. Don’t worry about the 10~15V offset or if it drifts over long period of time, as long as it is still balanced. We can come back to it later. Your Q24 and Q25 shows large differences in their G-S voltages. You might want to pay attention to that. 2 Quote
demonkuro Posted June 6, 2023 Report Posted June 6, 2023 1 hour ago, simmconn said: We are getting close. Now there are two problems. First is that R(D) doesn’t follow R(O-) at a 1:10 ratio. It’s a simple resistor divider by R90/R91. You may have a short or wrong resistor value in that area. Measure the resistance when powered off and you should find something. Second problem is that with matched (-) voltages at R ch active batteries, Q24 and Q25 are off by about 4V. It’s getting close to explaining the 50V imbalance we see at the output. Either Q26/Q27 has large mismatch, or they work under mismatched currents from Q28/Q29. By measuring voltage drops across R50/R51 and R54/R55 you should be able to get some clues. Note that sometimes high voltage transistors can “walk wounded”, having a minor leakage but not bad enough to burst into flames. L ch is working mostly okay. Don’t worry about the 10~15V offset or if it drifts over long period of time, as long as it is still balanced. We can come back to it later. Your Q24 and Q25 shows large differences in their G-S voltages. You might want to pay attention to that. You are right! R90 is dead. Before I checked on the PCB and it didn't catch my attention, just now I removed them all and found that the R90 is dead. I disassembled Q24/Q25, Q26/Q27, Q28/Q29 and tested them. The HFE of Q28/Q29 was basically the same, at 70.6. It's pretty much the same as on the L channel The parameters of Q26/Q27 are Vt=782/762mv, Cg=99/99pf, RDS=7.6/7.8Ω The parameters of Q26/Q27 are Vt=968/1010mv, Cg=112/116pf, RDS=10.9/10.9Ω These discontinued ICs are rare and expensive, and it is difficult to find two that are highly close. Parametrically, they don't seem to be very different. Perhaps they have inconspicuous injuries, I may need to replace them all. When the replacement parts arrive, I will try further. Quote
simmconn Posted June 6, 2023 Report Posted June 6, 2023 I’m not sure if you used the “original” DIY T2 enclosure. The transistor mounting hardware are difficult to access in the recessed space and easy to get lost. I would do sufficient measurements to narrow down to a suspect before removing anything. Like you’ve found out, it’s not always the transistors that go bad. If I were you, I would measure the voltage drops on the resistors I mentioned in my post to see the current before removing any transistors from the heat sink. One lesser issue is the Vgs measurement you marked on the schematic, why some J79s have 0.5 to 0.6V and others have 1.5 to 1.7V? It’s still within spec but could be rearranged for better matching between the +/- arms. The T2 is not that complex, when troubleshooting you just need to trust the data and analysis more than your instinct and luck. 1 Quote
audiostar Posted June 6, 2023 Report Posted June 6, 2023 13 hours ago, JoaMat said: like this? - "Stax original" I bet JoaMat is already changing some caps 🙂 Quote
demonkuro Posted June 7, 2023 Report Posted June 7, 2023 7 hours ago, simmconn said: I’m not sure if you used the “original” DIY T2 enclosure. The transistor mounting hardware are difficult to access in the recessed space and easy to get lost. I would do sufficient measurements to narrow down to a suspect before removing anything. Like you’ve found out, it’s not always the transistors that go bad. If I were you, I would measure the voltage drops on the resistors I mentioned in my post to see the current before removing any transistors from the heat sink. One lesser issue is the Vgs measurement you marked on the schematic, why some J79s have 0.5 to 0.6V and others have 1.5 to 1.7V? It’s still within spec but could be rearranged for better matching between the +/- arms. The T2 is not that complex, when troubleshooting you just need to trust the data and analysis more than your instinct and luck. Yes, I use “original” DIY T2. After I replaced Q24/Q25, Q26/Q27, Q28/Q29 on the R channel and temporarily borrowed a 910K resistor from the L channel, the two outputs of the R channel are balanced. The output of the R channel is now about 10 times that of C and D. But I found a difference from the L channel, when the battery voltage is above a considerable range of 750V (-549/+201), the output is 10 times C/D. If it is lower than 750V, such as 745V, then the output voltage will be about 10 times more C/D, such as 15 times. Since the L channel now lacks an R90 (910K), it presents exactly the same situation as the previous R channel. The same output is unbalanced, and there is a 4V voltage difference around Q24/Q25, which is exactly the same as yesterday R channel, so it can be seen that these reasons are only caused by R90, I replaced Q24/Q25, Q26/Q27, Q28/Q29 should be in vain. But no matter what, it's always good to find the cause of the problem. Since the L channel is now unbalanced due to the lack of resistance, their voltage has no reference value. In R channel Q24 have 1.9V, Q25 have 1.3V. Voltage drop of R50 is 1.1489V, R51 is 1.1493V, R54 is -0.4793V, R55 is -0.4840V. Then there seems to be only one problem now, that is the values of C and D are too large to approach 0. Can you tell me why? Thank you again ! Quote
simmconn Posted June 7, 2023 Report Posted June 7, 2023 Good to know that the R ch works okay now. How high a voltage is too high on C/D? If it’s like the L ch before (about 1V). It’s normal for T2. If you want absolute zero offset, I have a solution in my post last Friday here. Quote
sorenb Posted June 7, 2023 Report Posted June 7, 2023 18 minutes ago, simmconn said: Good to know that the R ch works okay now. As I understand, the channel has been working all along, just thrown off by the bal servo. Wonder what the benefit of troubleshooting with the LF353 installed are? Quote
demonkuro Posted June 7, 2023 Report Posted June 7, 2023 20 minutes ago, simmconn said: Good to know that the R ch works okay now. How high a voltage is too high on C/D? If it’s like the L ch before (about 1V). It’s normal for T2. If you want absolute zero offset, I have a solution in my post last Friday here. C/D of R channel is about 1.6~2.2V,It's a bit higher than the L channel. Adjustable resistors are a method that can be tried, I will try, but they always drift, C/D always changes over time, and it seems difficult to stabilize at 0 all the time. Maybe I can also buy some resistors close to 6.2K to replace it and test it. Thank you for helping me again and again! Quote
simmconn Posted June 7, 2023 Report Posted June 7, 2023 11 minutes ago, sorenb said: As I understand, the channel has been working all along, just thrown off by the bal servo. Wonder what the benefit of troubleshooting with the LF353 installed are? That’s a good point. My understanding is that imbalance always exists in the circuit, and it’s meaningful to see if the imbalance is small enough for the servo to compensate. So it’s probably still useful to have the servo in the loop when troubleshooting, rather than trying to balance the circuit manually and then engage the servo. The servo opamp output is an indicator of the imbalance. I’d adjust the +/- active batteries in the opposite directions after warming up, such that the servo opamp outputs are well within the +/- power rails. Quote
simmconn Posted June 7, 2023 Report Posted June 7, 2023 25 minutes ago, demonkuro said: C/D of R channel is about 1.6~2.2V,It's a bit higher than the L channel. Adjustable resistors are a method that can be tried, I will try, but they always drift, C/D always changes over time, and it seems difficult to stabilize at 0 all the time. Maybe I can also buy some resistors close to 6.2K to replace it and test it. Thank you for helping me again and again! You are welcome. It depends on how quickly they drift. My understanding is that the largest part of the drift is caused by the transistor parameters’ temperature effect. That also includes the Hfe of Q32 Q33. Unlike the balance servo, the offset servo is a proportional regulator so its error varies with the gain. Hence the offset varies with temperature. If it drifts up and down faster than like one hertz, it gets into the 1/f noise territory and needs attention. 1 Quote
JoaMat Posted June 7, 2023 Report Posted June 7, 2023 2 hours ago, demonkuro said: C/D of R channel is about 1.6~2.2V,It's a bit higher than the L channel. Adjustable resistors are a method that can be tried, I will try, but they always drift, C/D always changes over time, and it seems difficult to stabilize at 0 all the time. Maybe I can also buy some resistors close to 6.2K to replace it and test it. Seems you have built yourself a good amplifier – Congratulations! To get rid of those annoying offsets – build KGOOS. 1 Quote
demonkuro Posted June 7, 2023 Report Posted June 7, 2023 4 hours ago, JoaMat said: Seems you have built yourself a good amplifier – Congratulations! To get rid of those annoying offsets – build KGOOS. Cheers! KGOOS is this one? Can it keep the offset set at 0 all the time? It seems interesting, but it requires a +/-15V supply, so it needs to add power. Maybe I'll try it later. Quote
s_r Posted June 14, 2023 Report Posted June 14, 2023 It's been a while but I have a new T2 amp board that turns on now. I couldn't figure out what was wrong with the old PCB for the life of me so I opted to just rebuild the whole damn thing. However the batteries on the right side aren't cooperating. It's been years since I last turned this on so I'm afraid I've forgotten much of the black magic that is this amp. Anyway, I get -539V/+200V for both the left side batteries as expected. The right side has a few LEDs unlit (and two partially lit) and the best I've been able to get the batteries is -520V/+200V for the rear battery, and -557V/+215V for the front. The front trimpots seem to be totally ineffectual and the front +200V side follows the rear battery by about +15V. Anything obvious I should check first? Quote
JoaMat Posted June 14, 2023 Report Posted June 14, 2023 New T2 - great @s_r Remote diagnosis is not easy… but the dark LED in red circle – is it dead or wrong orientation? Diode test might give some answer. Quote
s_r Posted June 15, 2023 Report Posted June 15, 2023 I'm kicking myself right now, somehow I missed soldering one of the legs of that LED 🤦♂️ Values are now -554V/+215V for the right-front and -524V/+200V for the right-rear battery. Besides that their behavior is basically the same; front +200V follows the rear by about +15V, and the front trimpots appear to have no effect. Quote
Recommended Posts
Join the conversation
You can post now and register later. If you have an account, sign in now to post with your account.