jokerman777 Posted October 30, 2023 Report Posted October 30, 2023 22 hours ago, simmconn said: LED: The numbers are all over the place: Your IV curve shows the LTL4213 should have Vf between 1.725V and 1.750V with 0.5mA of current. You've got three different voltage ranges for the LED. Which one is correct? You need to find out where the dependencies come from. Your previous LED chain voltage measurement shows 12.1-10.7=1.4V of voltage variations with not much If change. Is the 1.4V evenly distributed across 7 LEDs? If you suspect Vf change due to the temperature coefficient, that's easy to verify. Just keep monitoring the LED voltage with the amp powered on from cold. @simmconn Sorry about the confusion, for LED what I meant is, Vf = 1.8V @ If = 0.5mA is straight calculated from the schematic if I look at D1 and D23 and Kevin's notation on current through Q1, Q2, Q3, Q28, Q29, assuming base current are negligible and all Vbe are 0.6V, hence this is a theoretical reference value. Vf = 1.725 - 1.750V @ If = 0.5mA is when I measure LEDs on the breadboard, both from a new batch and from D1, D23 and another one in battery taken off of the board, as plotted, a little lower than the aforementioned ref value. Vf = 1.57 - 1.6xV is measured from D1, D23 on board when amp is powered on, I didn't measure individual ones from the string in battery but 10.7V drop across 7 of them falls in the same end - all are considerably lower than even the values measured from breadboarding. This made me assume all my on board LED Vf are degraded by a lot, hence so are the current through all the transistors referencing them, results in operating point of output tube to be off and hence the large offset. I just done replacing all the LEDs with the 3RDL-S and made sure they are elevated from the board in the right channel. Power on I can now relatively comfortably set voltage across R42 to around 6.55V. When setting battery voltages to -544V/200V and -543V/200V, output offset from +/- are around -3V/-8V. Checking voltage across D1 and it's now 1.79V. Now -3V/-8V offset values by themselves I believe is within sanity, the difference however made me wonder if there is something wrong with my balance servo.. But before worrying about that I'm gonna replace the LEDs in the left channel first. (I have not taken out the on board k246 for a measure yet just because I'm confident they are genuine so only after trying to fix the LEDs) Again many many thanks for your help and detailed explanation! I definitely started off not understanding a single thing about how this works but with your guidance I'm able to troubleshoot simple things little by little 🙂 For the first time in a long time working on this amp that I have a good feeling of getting pretty close now (famous last word), ofc still some distance to go.
simmconn Posted October 30, 2023 Report Posted October 30, 2023 Congratulations! I can’t say that I fully agree with your analysis, but I guess getting the amp working is what matters.
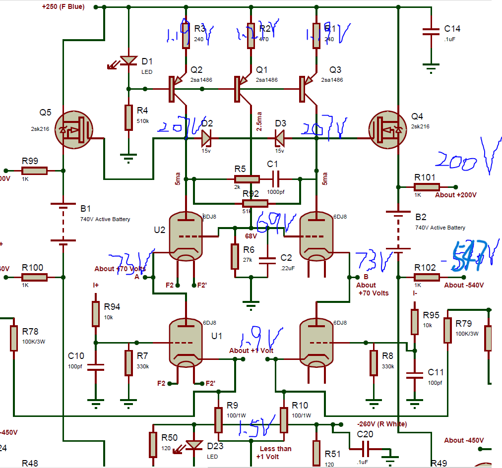
jokerman777 Posted November 5, 2023 Report Posted November 5, 2023 (edited) Definitely regret saying the famous last words, all LEDs replaced in left channel and I'm still getting -30V ~ -40V of offset at output, and balance servo is not kicking in neither as +/- output likes to stay a few volts apart. I measured as much node as I can think of, after setting battery to -547V/200V. EL34 plate load CCS measures fine, current going thru R17-R20 adds up to 10mA Output tube voltages measures ok on one side, the other side measures worse with -453V at cathode and -457V at the gate of the 2sj79. Current going through Q26 and Q52 seems fine. input stage CCS voltage I'm not sure if I'm measuring the 207V correctly with my handheld meter with 10Mohm impedance, if this is indeed 207V then Q4 and Q5 are seeing a Vgs of about 7V? And lastly the bottom part point C and D are both around -3.5V. I also tried to measure a 2sa1413 with very low collector current on a scratchy breadboard circuit, at Ic = ~46uA hfe is somewhere above 90, which should be fine. Other than that I have set the battery voltage to -547V/200V, leaving the trimmers alone and turn off the amp, turning on again when high voltage kicks in for an initial period battery voltage likes to be -500V/245V, then all of a sudden it becomes -547V/200V again and stayed... Also isn't the current going through Q30 and Q31 coming from the battery via Q23? In that case I'd expect a few volts drop across R99 and R100? Which when I measured there isn't any. Is there anything looks obviously suspicious from my measurements? Would really appreciate any input, thanks! Edited November 5, 2023 by jokerman777
simmconn Posted November 5, 2023 Report Posted November 5, 2023 (edited) Voltage across R73 and R64 should differ by 2x Vbe and not the same. That probably indicates that your output offset servo Q33/Q32 isn’t working properly. If you measure any Vgs at more than 1.5V, chances are that the MOSFET is fake. Not a big deal since they are used as source followers except Q26/27 where linearity matters. R99 and R100 are isolation resistors meant to reduce the effect of parasitics when you measure the battery with a multimeter. They don’t carry any current. Edited November 5, 2023 by simmconn 1 1
jokerman777 Posted November 5, 2023 Report Posted November 5, 2023 (edited) 3 hours ago, simmconn said: Voltage across R73 and R64 should differ by 2x Vbe and not the same. That probably indicates that your output offset servo Q33/Q32 isn’t working properly. If you measure any Vgs at more than 1.5V, chances are that the MOSFET is fake. Not a big deal since they are used as source followers except Q26/27 where linearity matters. R99 and R100 are isolation resistors meant to reduce the effect of parasitics when you measure the battery with a multimeter. They don’t carry any current. Thanks, that makes sense! Strangely when I diode test BE junction on Q32 and Q33, they measured fine. Hook them up to transistor tester on board they also got recognized as NPN fine with correct hfe. Power on and measure again voltage drop across R73 and R64 are still the same with V(R73) only maybe 20mV higher. But voltage drop across R64 seems correct on its own with about 20mA running through Q32 so both devices should be on... I also measured actual Vgs for Q4 and Q5 both below 1V so not gonna worry about them now. I been also thinking about the diodes, since previously all my LEDs are de-rated by quite a bit (likely thermally) and replacing them made things better. Are D2 and D3 for protection purpose only and not meant to be driven into reverse breakdown under normal circumstances? least measuring voltage across them are near zero, so derating should not matter here? Tomorrow I'm finally gonna replace the K246s, since there is still something finicky about setting voltage across R42.. Edited November 5, 2023 by jokerman777
simmconn Posted November 5, 2023 Report Posted November 5, 2023 If you use a thick PCB, be aware that the through hole pads can fail during component removal (disconnection between the annular ring and the hole barrel or inside the barrel) that is difficult to detect. A simple workaround is to always solder both sides of the through hole pad after replacing a component. 'De-rating' may not be what you think it is. De-rating means reduction of a rating based on certain operating conditions. For example, the LTL4213 LED has max If of 15mA at TA=25C, "Derating Linearly From 50℃ at 0.2mA/C" means at 60C, the max If de-rates to 15-(60-50)*0.2=13mA. You are operating the LED at way below its max If, de-rating doesn't apply here. What you worried about is perhaps degradation, that the If/Vf relationship changes after long-term exposure to high temperature. We've discussed it somewhere in this forum. If I remember correctly Vf increases for the same If due to degradation and not the other way around. Yes D2 and D3 are for protection purpose only. Previously both the LED string and the K246 are suspicious based on your voltage measurement. Fixing either of them would make the battery work more stably, but not completely right until you fix both of them. 1 1
jokerman777 Posted November 6, 2023 Report Posted November 6, 2023 (edited) Replaced K246s in the right channel with a couple that I previously breadboard tested as CCS, everything is still the same. tbh I don't exactly know if I have problem with the CCS on it's own, right after trimming when I measure voltage across R42, it could be my meter throwing things off and some LED somewhere when off and voltage becomes around 6V, if I leave it alone for a bit came back and measure the voltage is back at around 6.5V, only slightly lower than 6.55V. The ones I took out also doesn't measure like anything suspicious on my transistor tester. I measured connectivity of things around Q32 and Q33 from both sides of the board, nothing suspicious. I also directly measured voltage drop from the base of Q33 to the emitter of Q32, it gives me 0.38V, would this make even a tiny bit of sense considering say the rise in temperature combine with the fact that the amount of base current going into Q33 is tiny? I feel there could be a relation between offset and my negative battery voltage? So I don't know if this is normal but when I set RV1 to R32 side, and trim RV2 to set voltage across R42 to 6.55V, my negative battery voltage will be reduced from -561V down to around -541V, positive voltages are somewhere above 240V. Then when I trim RV2 RV1, as positive voltage decrease, negative voltage likes to slowly kick back for a little bit. This happens in both channels, when positive voltage reaches 200V, right channel (lower output offset) kickbacks to -543V, and left channel (-40V offset) kickbacks to -547V. I don't know what's causing this, but as a consequence my negative voltage will never go below -540V in any case. (before replacing LEDs both will go back to -548V) Lastly I'm considering the hfe of Q23, as it was discussed in previous thread that we'd want highest hfe possible. Measuring them with my toy tester, at Ic = ~6mA, right channel has hfe of 44/47, left channel has hfe of 40/44. I have a small stack of back up 3675s, the highest I can get are 1 at 53 and 4 at 50, all the rest are between 40-50. I can try replace them but I'm unsure if that is related to my issue, as I currently have 4.8mA going through Q30 and Q31 which doesn't seem far off from 5mA on the surface and am also unsure if increase hfe by this small margin would help. Edited November 6, 2023 by jokerman777
jokerman777 Posted November 6, 2023 Report Posted November 6, 2023 (edited) Just tried parallel up R39 with 300K resistors, this should reduce the resistance to 51k and gives slightly more current available to drive the base of Q23, nothing has changed, so probably hfe is not my problem here. Edited November 6, 2023 by jokerman777
JoaMat Posted November 6, 2023 Report Posted November 6, 2023 3 hours ago, jokerman777 said: ... when I set RV1 to R32 side, and trim RV2 to set voltage across R42 to 6.55V, my negative battery voltage will be reduced from -561V down to around -541V, positive voltages are somewhere above 240V. Then when I trim RV2, as positive voltage decrease, ... 6.55V cross R42 and RV1 to R32 side will (in theory) give you a battery voltage of 786V. You have 781V. Why then change RV2 and the 6.55V? Why not reduce battery voltage with RV1?
jokerman777 Posted November 6, 2023 Report Posted November 6, 2023 14 minutes ago, JoaMat said: 6.55V cross R42 and RV1 to R32 side will (in theory) give you a battery voltage of 786V. You have 781V. Why then change RV2 and the 6.55V? Why not reduce battery voltage with RV1? Sorry that was a typo, I mean change RV1 after setting 6.55V across R42, fixed. 🙂 I'm pretty ignorant would you mind explain how do you derive the theoretical value of 786V battery voltage in this setting? might help me understand how the trimmers actually affect the voltages. Also I assume the 6.55V reference voltage came from it being the center value of the range of which RV1 can set the voltage at base of Q17 (6-7V) when battery voltage is 740V, is that true? Thanks!
JoaMat Posted November 6, 2023 Report Posted November 6, 2023 When things work as they should Q16 and Q17 have the same potential. The string R31+R32+RV1+R33+R34 determines the battery voltage. 6.55V cross R31+R32 gives 6.55V * 1655.8K / 13.8K = 785.9V. 1 1
simmconn Posted November 6, 2023 Report Posted November 6, 2023 @jokerman777 I'm not sure what problem you have with the battery now, especially with the working channel. Can you still reproduce the problem in your post? It's normal to see both top and bottom voltage changes as your battery voltage 'contracts' or 'relaxes', since multiple feedback loops are in action trying to compensate the changes. I'm not too worried about Hfe of Q23. You probably already did the math. At 740V battery voltage, the current through Q23 is about 3.23mA. Since R39 passes about 0.1mA, Hfe of Q23 should be at least ~33 in order not to starve the Q16/19/20 branch even in the extreme situation. The original design seems so marginal, since the 2SC3675 is spec'd for Hfe>30. The good thing is that in reality, the C3675 has a quite slanted output curves unlike the datasheet suggests. Its effective DC gain increases as Vce increases. One of my samples measured at Hfe=38 with Ib=10uA at low voltage on a tester only needs about Ib=40uA to get Ic=3.2mA at Vce=740V. Essentially you get doubled Hfe in the real circuit compared to on a transistor tester. Sorry my CRT curve tracer has a broken flood gun so I can't show you the complete picture. Ib=40uA is still a large chunk of the 100uA from R39, which seems to be different from one would think, that the load current is usually a small fraction of the DC operating current of either arm in a diff amp. I think your way of reducing R39 is in a right direction. If I were to take a wild guess, the R39 could have been 6.2k (Blue-Red-black-Brown) instead of 62k (Blue-Red-black-Red) in the original T2 design. You see that besides the tiny decimal point, the color coding is also very close to each other. It's not uncommon that such mix-up could happen in any stage of manufacturing, and copying. With R39=6.2k it'll make the A1486s operate at a comfortable 500uA each and still within 200mW which is okay without a heat sink. I would expect the adjustment to be less finicky now that the main amp has a lot more juice and the output device has 30% less load. More importantly, some of my genuine C3675 show onset of breakdown at Ic=3.2mA, Vce=740V. Getting the current down would also help on that. By the way the A1486s has excellent low current linearity that's probably why the battery had worked at all under such a low current. Regarding the battery current, the R62/63/74 also drain some current so it needs to be added to what you measured on R58/59. Let's get your math straightened out. From -561V to -541V it is going UP and not down, this is important especially when most of the circuit is referenced to B- (-560V). For the Q32 and Q33 in the channel with large offset, have you measured their Vbe separately, and compare with the good channel? I hate to repeat myself, but you've got to measure all nodes. When something isn't working, every component and every connection is a suspect until proven otherwise. 1
JoaMat Posted November 7, 2023 Report Posted November 7, 2023 (edited) 9 hours ago, simmconn said: If I were to take a wild guess, the R39 could have been 6.2k (Blue-Red-black-Brown) instead of 62k (Blue-Red-black-Red) in the original T2 design. You see that besides the tiny decimal point, the color coding is also very close to each other. It's not uncommon that such mix-up could happen in any stage of manufacturing, and copying. Good point, indeed. Here is a picture I saved on my computer years ago. I don't know the source. Resistor in red circle, is that the 62K one? Zoom in and you get a good view. Edited November 7, 2023 by JoaMat
jokerman777 Posted November 7, 2023 Report Posted November 7, 2023 10 hours ago, simmconn said: @jokerman777 I'm not sure what problem you have with the battery now, especially with the working channel. Can you still reproduce the problem in your post? It's normal to see both top and bottom voltage changes as your battery voltage 'contracts' or 'relaxes', since multiple feedback loops are in action trying to compensate the changes. I went back to right channel, wouldn't really call it working since balance is still a whack where offsets are a few volts apart. Battery JFET CCS is stable, no drift when trimming and I went back measured a couple times they sit at 6.55V fine. I thought because offset is low enough if I can figure out the balance stuff then I get a working channel at least from DC standpoint and I can use it as reference, turns out lotta things around output still measure weird. For left channel, output offset are both around -40V, point C and D both measures -3.5V. For right channel, output offset are about -4 and -10V, point C and D both measures -0.65V. So in both channels C and D are not exactly 1/10 of output offset and C and D seems always have the same voltage. Q37-Q40 are probably working fine, as current through R84 - R87 matches what the current mirror should do. 10 hours ago, simmconn said: For the Q32 and Q33 in the channel with large offset, have you measured their Vbe separately, and compare with the good channel? I hate to repeat myself, but you've got to measure all nodes. When something isn't working, every component and every connection is a suspect until proven otherwise. For this, in both channels Vbe across Q32 is about 0.6V, which seems fine, Vbe across Q33 is however about -0.2V... that explains when I measure them together total voltage drop is about 0.4V. I don't know how much of these are affected by my 10Mohm meter impedance, I will try to see if I can borrow a high impedance volt meter to use. So far this has been pretty confusing.. But thanks again for your patience and explanation! Yeah overall the use of Q23 seems pretty marginal on paper, according to the datasheet it also seems it's operating on the boundary of SOA at 740V Vce with a few mA of Ic.
JoaMat Posted November 7, 2023 Report Posted November 7, 2023 1 hour ago, jokerman777 said: For left channel, output offset are both around -40V, point C and D both measures -3.5V. For right channel, output offset are about -4 and -10V, point C and D both measures -0.65V. Seems your balance servos are working since C and D have same readings. As for right channel where you have unbalance – investigate the R88 – R91, C8 and C9. 1
JoaMat Posted November 7, 2023 Report Posted November 7, 2023 A simple way to adjust offset is to replace R73 with a 10K trimmer. Looks like this on my amplifier. Works like a charm. 1
jokerman777 Posted November 7, 2023 Report Posted November 7, 2023 9 hours ago, JoaMat said: Seems your balance servos are working since C and D have same readings. As for right channel where you have unbalance – investigate the R88 – R91, C8 and C9. Thank you! I will take them out and check! This reminded me that, depending on how I set the trimmers, when turning the amp on with a bunch of things not conducting, O+ and O- can be as high as the positive 500V rail voltage, that certainly exceeds the 350V rating of R88, R90, R65, R66, R69, R70 I used, also voltage across C12/C13 can be a little above their 1kv rating. So I shall probably just replace them all anyway.
simmconn Posted November 8, 2023 Report Posted November 8, 2023 @jokerman777 I use a 10K trimmer in place of R73 for a forum member's DIY T2 as well, to trim the ~10V offset down to near zero. I know the transistors are most likely not matched on that unit and it doesn't make sense to remove them and match again. In your case the offset is significantly more. I would try to root cause it before replacing R73 with a trimmer. FYI the Vbe of Q33 and Q32 measured on that unit are 0.5xV and 0.6xV respectively. It's definitely a problem if Vbe measures negative. To troubleshoot point C and D, you can temporarily disconnect the 2.2M resistors R80 thru R83. Measuring across R89/91 with a meter having 10M Ohm input impedance only adds about 1% error, so no worries. Check the polarities and short on D29 thru D32. They could pull the voltage at C/D through R80 thru R83 if in a wrong polarity. Once the voltage on C/D correctly reflects O+/O-, the balance servo can still bottom out trying to adjust. Measure the output voltage of the opamps. If they come within 3V of its power rails, I'd trim the battery voltage gently so the opamps come back to the 'comfort zone'. 1
jokerman777 Posted November 20, 2023 Report Posted November 20, 2023 (edited) I been focusing on the "working" channel in the past two week, with +/- offset of -5V/-10V (they will slowly drift up to around -9V/-15V or so over time) - I removed R65, R66, R69, R70, they measured fine, rest of the resistors in the string also measures fine. - I removed R88, R90, they measured fine, then R89 and R91 in circuit also measured fine. - Probing around offset servo referencing -560V supply, Q33 still in very weird state, I then removed Q33, it measured fine on transistor tester. All these parts I put new ones in anyway. I then tried running the amp with R88, R90 disconnected, this should take the balance servo out of the loop, well output measures around +30V/-40V.. So this is not really a working channel, the seemingly low offset is just because the original offsets are quite high but center around 0, and the balance servo is already working pretty hard to bring them together. And without balance servo the situation of Q33 is the same. C/D might be ok - they likes to stay at same potential and is usually around the middle point between 1/10 of +/- offset when servo is connected back. Moving on trying to find out the cause of the imbalance - voltage at the gate of Q24 and Q25 are about 5-6V apart, thus probably so are the voltages at cathode of the output tubes. Then here is another weird thing: one of the J79 has point something volts of positive Vgs. Then going to the plate load CCS of EL34, since this should have major impact on cathode voltage of the output tubes. R17/R27 measures fine, with around 3.2V drop across them, this checks out with 3.6V drop of D4, D5/D8, D9 and 0.45V Vbe of Q6/Q11. R18-20/R28-R30 however on one side all measured around 2.37V-2.4V, on the other side all measure around 2.2V. So there are 2 problems - first being they are not balanced, second being the voltage drop doesn't quite seem right - when I directly measure Vbe of Q8-Q10/Q13-Q15, they are all around 0.57V, which is fine. D6,D7/D8,D9 should have about 3.6V across them, so voltage across all these resistors should be around 3V instead? I then try measure voltage across D8 and D7, D8 measures fine with around 1.8V drop, D7 however measures only 0.7V... I don't think this is right as D7 is visually as bright as D8, also this should instead gives around 2V drop across all the 820ohm resistors, one more mystery.. For the imbalance of current I thought of thermal again, as one set of the CCS is closer to EL34 than the other. Had a friend came over help me elevating almost all resistors, then I re-soldered every joint on the component side of the board due to fear of cold joint after pulling - Power on again and nothing changes. So now it sums up to: 1. Balance servo might be ok or at least I will leave it alone for now 2. Weirdness around Q33 and I don't know what it's doing. 3. Positive Vgs on one J79 4. Things in plate load CCS measures weird and off. I don't know if I have a single problem or multiple, and not quite sure among them which is the cause and which is the effect. To my understanding, the majority of the current carried by plate CCS - thru R17-R20, this should be independent of any feedback stuff in rest of the amp? If that's the case I should try to fix this first, but I don't know what to do about it, all the resistor values measures fine when amp is off. And also an unrelated question - what is the factor in the circuit that prevents negative battery voltage from changing? When trying to adjust the trimmer closer to 740V, up to some point apparently negative voltage likes to stay where they are around -540V while positive voltage can still be trimmed down. (I also tried trimming battery voltages in opposite direction, up to 10V difference, this doesn't seem to affect output imbalance and they still likes to stay around 5V apart.) Edited November 20, 2023 by jokerman777
jokerman777 Posted November 21, 2023 Report Posted November 21, 2023 13 hours ago, jokerman777 said: And also an unrelated question - what is the factor in the circuit that prevents negative battery voltage from changing? When trying to adjust the trimmer closer to 740V, up to some point apparently negative voltage likes to stay where they are around -540V while positive voltage can still be trimmed down. nvm, staring at the schematic a little bit more Q34-Q36 probably do this, referencing -560V supply negative battery voltage would like to be about 3x of V(R74) makes sense that it likes to stay somewhere between -540V and -550V
simmconn Posted November 21, 2023 Report Posted November 21, 2023 12 hours ago, jokerman777 said: I then tried running the amp with R88, R90 disconnected, this should take the balance servo out of the loop, well output measures around +30V/-40V.. So this is not really a working channel, the seemingly low offset is just because the original offsets are quite high but center around 0, and the balance servo is already working pretty hard to bring them together. And without balance servo the situation of Q33 is the same. C/D might be ok - they likes to stay at same potential and is usually around the middle point between 1/10 of +/- offset when servo is connected back. To get the balance servo out of the way I would disconnect R84 and R85 from the opamps and then tie their loose ends to ground. This mimics both opamps' outputs at the center level. Disconnecting R88 and R90 alone may not be ideal because the opamps have input offset voltage and can still integrate against it over time. However, if you measure near zero at the opamp outputs you can leave it as is and not worry about R84 and R85. 12 hours ago, jokerman777 said: Moving on trying to find out the cause of the imbalance - voltage at the gate of Q24 and Q25 are about 5-6V apart, thus probably so are the voltages at cathode of the output tubes. Then here is another weird thing: one of the J79 has point something volts of positive Vgs Check to see if the J79 is shot or fake. That enhancement mode PMOS FET takes about -0.45V Vgs to conduct 10mA. Note that the mu of EL34 in triode connection is about 10. So under the same plate current, 5-6V of Vg difference would cause 50-60V difference on the plate. 13 hours ago, jokerman777 said: R18-20/R28-R30 however on one side all measured around 2.37V-2.4V, on the other side all measure around 2.2V. So there are 2 problems - first being they are not balanced, second being the voltage drop doesn't quite seem right - when I directly measure Vbe of Q8-Q10/Q13-Q15, they are all around 0.57V, which is fine. D6,D7/D8,D9 should have about 3.6V across them, so voltage across all these resistors should be around 3V instead? I then try measure voltage across D8 and D7, D8 measures fine with around 1.8V drop, D7 however measures only 0.7V... I don't think this is right as D7 is visually as bright as D8, also this should instead gives around 2V drop across all the 820ohm resistors, one more mystery.. Do you measure and match the parts before putting them in the amp? The voltage drop on the LED depends on the current and part-to-part variations. I see some people like to push them all the way down on the PCB. Not only you can't measure the voltage drop easily on the component side, but it's also bad due to thermal stress. I remember when I first used LEDs they were pretty fragile, soldering needs to happen at least 5mm from the body with tweezers to help dissipate the heat. D7 and D8 are in very different locations. You probably mistake one for another. 13 hours ago, jokerman777 said: I don't know if I have a single problem or multiple, and not quite sure among them which is the cause and which is the effect. To my understanding, the majority of the current carried by plate CCS - thru R17-R20, this should be independent of any feedback stuff in rest of the amp? If that's the case I should try to fix this first, but I don't know what to do about it, all the resistor values measures fine when amp is off True. The balance between O+/O- can affect the CCS a little bit but not enough to throw the LED off that much. Your starting point is that V(R17)=V(R27). Going down the chain, the cause for D10/D11 (I assume you meant those) to drop less than their counter parts are: 0) poor LEDs, 1) Q11 or Q12 stole too much current (easy to verify by measuring across R21 thru R26) , or 2) Q13 thru Q15 have low Hfe (harder to verify but unlikely). 13 hours ago, jokerman777 said: And also an unrelated question - what is the factor in the circuit that prevents negative battery voltage from changing? When trying to adjust the trimmer closer to 740V, up to some point apparently negative voltage likes to stay where they are around -540V while positive voltage can still be trimmed down. (I also tried trimming battery voltages in opposite direction, up to 10V difference, this doesn't seem to affect output imbalance and they still likes to stay around 5V apart.) There are two feedback paths that maintain the battery negative voltage, the front-end servo and the global NFB. For the front-end servo, Q26 & Q27 Vg↑ → Q34 Vb↑ → I(R9 & R10)↑ → U1 Vk↓ → U1 Va↓ → U2 Va↓ → Q4 & Q5 Vs↓ → Q26 & Q27 Vg↓ For the global NFB, Q26 & Q27 Vg↑ → Q26 & Q27 Vd↓ → U3 & U4 Vk ↓ → U3 & U4 Va ↓ → U1 Vk↓ (see above for the rest of the loop) It looks like there are multiple problems. So bad parts or questionable PCB connectivity? 1
jokerman777 Posted November 21, 2023 Report Posted November 21, 2023 @simmconn Thanks for your explanation, once again 🙂 46 minutes ago, simmconn said: True. The balance between O+/O- can affect the CCS a little bit but not enough to throw the LED off that much. Your starting point is that V(R17)=V(R27). Going down the chain, the cause for D10/D11 (I assume you meant those) to drop less than their counter parts are: 0) poor LEDs, 1) Q11 or Q12 stole too much current (easy to verify by measuring across R21 thru R26) , or 2) Q13 thru Q15 have low Hfe (harder to verify but unlikely). Sorry for the confusion and yes I meant D6/D7 (or D10/D11). Specifically, taking one side of CCS as an example: 1. V(D4) + V(D5) = 3.6V, Vbe(Q6) = 0.45V, V(R17) = 3.2V, this is all good. 2. Probe across R18-R20, all gives around 2.4V 3. Probe across B-E of Q8-Q10, all gives 0.57V 4. Probe across D6: 1.8V 5. Probe across D7: 0.7V (and probe D6, D7 together gives about 2.6V) D6, D7 look as bright, first round of trouble shooting I already replaced all LEDs and elevated them from contacting the board. Amp powered off and I diode test them they all fine with around 1.83V of Vf. So 2-5 makes no sense only thing looks ok is Vbe across C3675s. I will go ahead and check board connectivity tho. (Everything looks wrong when one probe is stick to O+?)
jokerman777 Posted November 29, 2023 Report Posted November 29, 2023 Might have gotten a tiny bit more clue, been trying random things while waiting on a batch of K216/J79 replacement parts to arrive ($$$😢). I first tried replacing Q6/Q7, Q11/Q12 with KSA1156s, nothing changed, then I tried putting both C12/C13 in there instead of either, nothing changed (thus removed one again). Then I tried removing 5pf feedback caps across R78, R79: -Q33 still measures weird, plate CCS still violates Kirchhoff's law and are imbalanced, one J79 still has positive Vgs -Output offset went straight to -80V -Balance servo seems to be working in this case, with O+/O- within 1V difference and C/D being 1/10 of that. -Setting meter to AC measure mode and probe between O+ and ground, 18V @ 400kHz... O- doesn't give any significant reading, near 0V at near 0 frequency. So first of all it's possible that by removing these caps I just introduced new/worse problems. But it also makes some sense if oscillation is a part (if not all) of my original problem? if O+/O- were swinging some big time AC that would kinda explain why DC measure around CCS voltage doesn't check out, and why Q33 is having invalid Vbe from DC measure to be turned on yet Q32 still seems to be conducting fine? I certainly have absolute 0 knowledge on how to track down and troubleshoot stability issues, probably next step for me is just mess around with anything that have a time constant in it - capacitors, right after my previous battles against all diodes and resistors. I'm planning on trying: 1. Replace C1 with mica, I don't know what this RC network does but I seen other people built working T2 having mica cap there (could be wrong, only eyeballed from shape), and I used a film. 2. put 5pf feedback cap back and then try slightly higher values for comparison 3. maybe recap balance servo just in case I messed up some .47u/.1u values, hard to tell what I had there from looking Not too hopeful if this will fix anything but at least cure some boredom while waiting on those rare MOSFETs..
simmconn Posted November 30, 2023 Report Posted November 30, 2023 It’s likely that large amount of AC could mess up with DC measurements. The T2 amp stability is a bit tricky. If my simulation is correct, its loop gain 0dB crossing happens with a -40dB/Dec which is unusual. Taking out the 5pf would most likely cause the amp to oscillate. The question is whether your amp is/was oscillating with them in place. An oscilloscope would be needed to make sure of that. With a scope you can also trace back and see where the oscillation originated. Well, the last T2 builder whom I criticized for not having proper equipment shied away, so I’ll refrain from saying anything further. Also in my simulation the C1/R5/R92 compensation network doesn’t have much effect to the stability since their corner frequency is quite low. Even lower is the corner frequency of the balance servo. So they probably don’t have as much effect as the battery voltage. It may have just happened to me that the unit I worked on has 740V well in the middle of the ‘stable zone’. You could test the CCS as individual blocks. Remove the EL34 and connect the anode pin to ground at the socket, then you can test the CCS at equivalent to idle condition. If you’re less confident about your CCS, connect output+ instead of o+ to ground and the 5.1k output resistor will offer some protection. The 5pf cap and the 100k resistor form a zero at about 318kHz. If you increase the cap slightly it may give you a bit more phase margin. But if everyone else’s amp work fine with 5pf, you should not need more. 1
G600 Posted January 9, 2024 Report Posted January 9, 2024 jokerman777, could you remind me/us which PCB version/origin you use?
Recommended Posts
Please sign in to comment
You will be able to leave a comment after signing in
Sign In Now