-
Posts
7,197 -
Joined
-
Last visited
-
Days Won
21
Content Type
Profiles
Forums
Events
Everything posted by kevin gilmore
-
and now for something completely different part 3
kevin gilmore replied to kevin gilmore's topic in Do It Yourself
pretty sure all of my boards have the holes electrically isolated. -
so over at ASR, people have commented today that topping said that they used a step down transformer on the output of the step up transformer, an no capacitive load. flat out fraud this is... and completely meaningless published specs. if someone paid attention during the design process and actually used a real 120pf load, or even headphones, they would know how fucked up this is. the topping a90d may be decent. but my testing in the past indicates that stuff with huge amounts of open loop gain, and then huge amounts of feedback to get those magic distortion numbers usually sound like crap. this thing, and their power amp all use one switching power brick to make the positive voltage and then another switcher internally to make the negative voltage. so a switcher driving a switcher. not a great idea.
-
and yet the audio precision actually reports .0008 % thd at 1khz. so much for that being worth anything. sure looks like about 10 volts per microsecond slew rate. pretty grim at higher voltage levels. winding transformers correctly really is not that hard. too bad the lundhal transformers won't fit inside the box. hmm, there is that size thing again. (usa_love) what really gets me is the really poor soldering job, probably there is a significant failure rate of topping products in the field. And yet led lit sails that makes you think there are tubes inside. my guess is that the koss box sounds better than this, for roughly the same price. quoting from someone who knows how to actually make transformers like this.. quote In a transformer winding, inter-turn capacitance is generally negligible compared to inter-layer capacitance. We can approximate the winding self-capacitance within a small factor by considering only the capacitance between winding layers, approximating the layer to a conductor sheet. The highest capacitance arrangement is when each layer is wound in opposite directions, so left to right on the first, right to left on the next. That's because the first turn of the first layer is opposite the last turn of the next layer, so there's twice the voltage per layer between those turns. As the energy stored in the self-capacitance goes as the square of the voltage, this more than offsets the lower voltage difference at the other side of the windings. A lower capacitance can be obtained by winding each layer in the same direction, returning between layers, so left to right, then left to right again. The voltage between layers is now uniform at the per layer voltage. end quote transformers made this way have to be partially done by hand. no winding machine currently available does this. its why esl63 replacement transformers are $500 each.
-
ray maybe lies a little on the specs ?? left is 20khz sine wave, 15ma peak, bottom is 20khz sine wave 1800vppss right is 20khz square wave 500v/us, top is current bottom is voltage, 1800vppss would have to be more than 1000v/us to hit 200ma peak. only apex part that does that is the pa194, price for 4 is $1600. slewrate.PDF
-
ray's facebook page.and people taking pictures of his not at axpona, axpona show. and then sending them to me. time for me to taunt ray. ray does not have the balls to do a real statement piece.
-
you calculated incorrectly. lets start with $3495 for the darkstar component. and then add $6500 for the a10 equivalent. lets just call it $10k. ray should be ashamed of himself for selling something less than woo audio's 23es price. the 200ma is peak. there is no way to actually shove 200ma into the headphones with 450v power supplies. with a square wave at 20khz, the best you can do is 40ma peaks if you are using the 500v/us version. sure hope ray is smart enough to actually use the 5.1k safety resistors, otherwise this thing could actually kill its owners if something stupid happens.
-
RIP, Ahmad Jamal age 93
-
birgir pointed me to this. hvrv portable 闲鱼宝贝详情 (goofish.com) published price is $380 plus shipping. someone that reads chinese should buy one.
-
i was going to be much less friendly. the file you are looking for is where it should be.
-
no posted price on ray's amp yet. has to be built better than the viva. audio valve out of business, so get your solaris while they are still in stock. then pray that it does not break. no one going to come close to the $400 price.
-
so a darkstar driving transformers. yep great idea. no toobs where else have we seen a red knob. on the brighter side its probably better made than the viva. and cheaper. possible spoiler: transformers made by audiostatic, holland. spoiler is incorrect and ray clearly does not understand how current works.
-
full range low distortion transformers for electrostats are very hard to make. physically big and heavy. Here is one of the 2 transformers inside a quad esl63. interwinding capacitance and other issues are critical. So sure you can build a portable with 4 of these. Not really portable is it. klh9 and esl56 are much bigger. all the stax made transformer units perform very poorly. kgsshv carbon does 100 volts per microsecond. please show me a full range transformer that do this. if you really think you can build a suitable transformer the size of a 1 inch cube that does the full frequency range and does not ring like a doorbell, you clearly have not tried to make such a thing.
-
-
i have never seen a transformer output amplifier ever generate thd numbers like that. Not a single one regardless of cost. not even the lundhall silver thing thats $5k each. can't wait to see what a 10khz square wave looks like. also likely that its not actually a balanced amplifier even though it has balanced inputs. i think that kingsound made a chipamp/transformer portable. never heard anyone that liked it.
-
so birgir bought a a90d without knowing it. nice.
-
they quote .0008% thd has to be koss circuit. opamp driving stack of transistors. lots of gain and lots of feedback. no chip amp driving a transformer can do this. and nothing else can do 2000 vppss also remember they are doing this on a total power budget of 15 watts.
-
well its much better built than the viva piece of crap.
-
Megatron Electrostatic Headphone Amplifier
kevin gilmore replied to kevin gilmore's topic in Do It Yourself
the idea is to make the environment for the stupidly expensive tubes as friendly as possible. there are rumors of 300b in one or more amplifier companies with an average tube life of 8 months. For something that should be 10,000 hour tubes. my circuit limits the start current to 1.5 amps for 30 seconds. -
no output transformers on the other side. Products (vivaaudio.com) looks to be a phase splitter output similar to the beveridge speaker. balanced from a single ended input. what a massive piece of crap this is.
-
is that supposed to be a choke load for the 300b? whats with the extra shunt rc filters?
-
Megatron Electrostatic Headphone Amplifier
kevin gilmore replied to kevin gilmore's topic in Do It Yourself
-
Megatron Electrostatic Headphone Amplifier
kevin gilmore replied to kevin gilmore's topic in Do It Yourself
-
Megatron Electrostatic Headphone Amplifier
kevin gilmore replied to kevin gilmore's topic in Do It Yourself
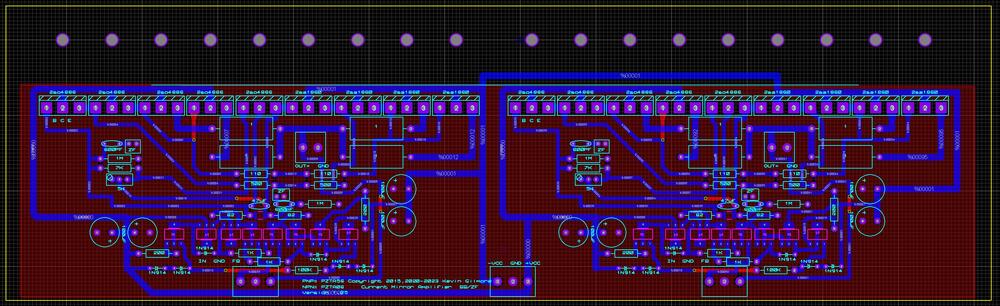
yep, a trim pin. not really necessary unless someone comes up with a reason. all parts on order. -
Megatron Electrostatic Headphone Amplifier
kevin gilmore replied to kevin gilmore's topic in Do It Yourself
had to make the board bigger because of the diameter of the 300B pictures not same size (major squares are 1 inch) -
Megatron Electrostatic Headphone Amplifier
kevin gilmore replied to kevin gilmore's topic in Do It Yourself
that section runs on 300 volts. ksa1156 is in stock at mouser now. would work fine. i think the pinout is backwards from 2sa1968 so just rotate it around. the emission labs tube with the octal base and the center tap filament would make things much easier but would limit the amp to those tubes. so its the standard 4 pin socket.
