luvdunhill Posted February 14, 2009 Report Posted February 14, 2009 So, just a question for ya'll.. how many CDs do you have with pre-emphasis and what do you feel is the best way to handle playback of these CDs? In my case, they are mostly Japanese recordings. If you rip music off these discs, do you handle this in the software domain? If you're not ripping music, it seems like a lot of newer equipment doesn't handle this spec at all... In the DIY realm, what do you think of handling this in a passive fashion, much like an RIAA circuit, pros/cons?
Dusty Chalk Posted February 14, 2009 Report Posted February 14, 2009 (edited) I am fortunate in that I have yet to notice. (I used to have a player that had a little idiot light that would light up whenever the disk was set with this on -- it never went on, as far as I noticed.) I suspect in my case it's because I listened to very little classical and/or jazz at the time. Actually, now that I think about it, I listen to more than I used to, it might be more of a problem now. I agree with Reks -- the best way to listen to them is to play them in a player that handles pre-emphasis correctly. What does EAC do? What does iTunes do? Hmmm...must investigate. I suspect it'll be like HDCD -- there's really nothing like the real thing. I'm sure there's a way to do it in software, and I wouldn't have a problem with it, except like HDCD, it'll probably be kludgy unless it's built in. (I know of no way to do with iTunes; and even with EAC, one has to manually decide when to turn it on or off, and I'm still not sure it'll be doing it right.) Edited February 14, 2009 by Dusty Chalk
Grahame Posted February 14, 2009 Report Posted February 14, 2009 Two threads on this over at the squeezebox Audiofile forums With titles CD red book de-emphasis? and Pre-emphasis Part of the Redbook Spec, but derived from RIAA equalization - Wikipedia, the free encyclopedia Think of it as Dolby (Noise reduction) for Vinyl Master was pre-emphasized prior to transcription to vinyl Playback would be de-emphasized (RIAA EQ curve) - thus allowing you to overcome some limitations of the medium Ripping to FLAC with EAC will store the pre-emphasis flag in the CUE file. The above threads discuss this, and suggest the EQ is best handled in the analogue domain. It can be done in the digital domain, but it is lossy function - leading to information loss if re-truncated back to 16 bits. It appears iTunes and sox can handle this - as described here in the steve Hoffman Forums - thread Question about "pre-emphasis" for Abbey Road (Black Triangle) I'd post links - bit they come back as **Internal Linking (Threads)
Dusty Chalk Posted February 14, 2009 Report Posted February 14, 2009 the pre-emphasis can make a big difference. the black triangle Abbey Road is a classic example. when i copy, i rip to flac, then use Roxio Toast to add back the pre-emphasis. is it exactly the same as the original disc? probably not, but i can't tell a difference.Yeah, like I (almost) said, I think I didn't notice because I don't think I ever played one. So unlike HDCD, it's actually part of digital transmission specifications (well...at least S/PDIF), so unless one manipulates the signal destructively (I.E. forgets to pass on the pre-emphasis flag), it should work no matter what DAC one uses. Or unless the DAC doesn't interpret the pre-emphasis flag correctly/at all. In which case, it wouldn't matter, you'd need a different player anyway.
luvdunhill Posted February 14, 2009 Author Report Posted February 14, 2009 Think of it as Dolby (Noise reduction) for Vinyl Master was pre-emphasized prior to transcription to vinyl Playback would be de-emphasized (RIAA EQ curve) - thus allowing you to overcome some limitations of the medium actually, I don't think this is correct. (But correct me if I'm wrong). I think it has more to do with the fact that CD started as 14-bit and as a result had non-linearities at high frequencies and low volumes.
Dusty Chalk Posted February 14, 2009 Report Posted February 14, 2009 actually, I don't think this is correct. (But correct me if I'm wrong). I think it has more to do with the fact that CD started as 14-bit and as a result had non-linearities at high frequencies and low volumes.But I think in terms of explaining what it is, it's still useful. They describe the RIAA curve in wikipedia as another form of pre-emphasis.
tot Posted February 14, 2009 Report Posted February 14, 2009 I always use sox to deempasize in software domain—I don't use CD players at all anymore leaving the software solution the only way. I have no complaints about the results.
Dusty Chalk Posted February 14, 2009 Report Posted February 14, 2009 De-emphasis -- the flag indicates that it was pre-emphasized, therefore needing countermeasures, I.E. de-emphasis.
deepak Posted February 14, 2009 Report Posted February 14, 2009 I use SoX after ripping CDs with EAC (which detects pre flags). Most of my CDs with pre-emphasis are early pressed Japanese or European discs. Though after hearing CDs I've de-emphasized with SoX on a good speaker system I'm hearing the "collapsing of the soundstage" effect that others have reported. My guess is that it's applying more EQ to the "air" region of the treble which is causing the undesired constricted effect. I was going to try Wavlab when I had some free time. The manual EQ in foobar2000 also works quite well (I can look up the settings if anyone wants them), though I've only tried this with my Stax setup and not with speakers.
Torpedo Posted February 14, 2009 Report Posted February 14, 2009 The pre-emphasis was something they designed to "prevent" a damage to the high frequencies for the use of brick wall filters in the early RBCD era. It's just EQ and can be reverted by applying the same curve as it's done for the RIAA curve in vinyl. I read somewhere that the EQ curve comes from applying a time constant of 15/50 μS depending on frequency. In fact I've found the source of that and I post here what someone who seems knowledgeable wrote about it: In a nutshell: to generate the correct target 15/50
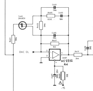
Pars Posted February 14, 2009 Report Posted February 14, 2009 So, just a question for ya'll.. how many CDs do you have with pre-emphasis and what do you feel is the best way to handle playback of these CDs? In my case, they are mostly Japanese recordings. If you rip music off these discs, do you handle this in the software domain? If you're not ripping music, it seems like a lot of newer equipment doesn't handle this spec at all... In the DIY realm, what do you think of handling this in a passive fashion, much like an RIAA circuit, pros/cons? From what I have seen in deemphasis is normally handled in the output stage. This is from the stock output stage of a Rotel 855. The FET (T401?) either turns on or off according to the DEEM signal, and shorts out the 5.6M resistor feeding the upper portion of the feedback loop (the bottom portion of 1.5k resistor and 2.4nf cap would be normal 1st order filter stuff for a TDA1541a). I've never looked at the DEEM signal to determine whether the FET is on or off normally, but I would assume it turns on if the preemphasis flag is set. All discrete stages I have seen ignore deemphasis. Mine uses a simple 1st order filter (1.5k resistor, 1.2nf cap). I've wondered whether I needed to do anything more, but believed that CDs using this were quite rare?
Recommended Posts
Please sign in to comment
You will be able to leave a comment after signing in
Sign In Now