spritzer Posted September 29, 2023 Report Posted September 29, 2023 I did that back in the day when fixing the SingleHour ES amps... 1
Satyrnine Posted September 29, 2023 Report Posted September 29, 2023 4 hours ago, justin said: Here is a low noise 100v supply i worked on just need another pack of batteries Before I got a proper bench supply, I used to use this method for getting different voltages for anodizing Titanium various colors, haha!
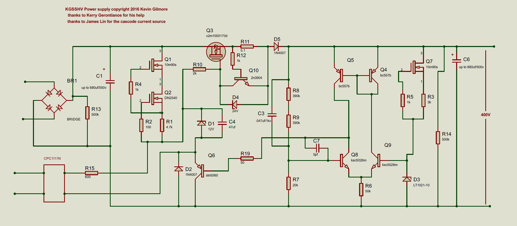
Satyrnine Posted September 30, 2023 Report Posted September 30, 2023 (edited) Getting the grhv100 up and running. Hoping someone could provide guidance. Cliff notes in red. Having trouble getting voltage out of the regulator Q3. I've got 3v on pin 1, 130v on pin2(in), and nothing on pin3(out). Seems it's not being turned on? The normally-closed cpc1117N relay is left unpowered, which should be "on" state... right? Schem for the 400v version below, I couldn't find one for the 100v version specifically, but very similar I believe. grhv100 board identical to mine, except I've not added a .5R 10W resistor between filament bridge+ and first cap, and changed first cap to 1000uf. Obv that's irrelevant in this case. I subbed bc556 for the bc557’s. As shown below, Q10 (adjacent to the HV regulator) is in backwards, that's been fixed, although I DID use the same part. I did power it up backwards, discovered, then flipped it. Could this be the culprit? No spares on hand. Can I sub a bc546? Diodes around it check out. Tests ok in a transistor tester. Edited September 30, 2023 by Satyrnine
swt61 Posted September 30, 2023 Report Posted September 30, 2023 9 hours ago, spritzer said: I did that back in the day when fixing the SingleHour ES amps... So you only had 60 minutes to fix them? 1
JoaMat Posted September 30, 2023 Report Posted September 30, 2023 (edited) 2 hours ago, Satyrnine said: The normally-closed cpc1117N relay is left unpowered, which should be "on" state... right? With cpc117n unpowered D1/C4 are put offside and nothing out from Q3 is expected (I think). Power the relay or remove it and see what happens. Edited September 30, 2023 by JoaMat 1
kevin gilmore Posted September 30, 2023 Author Report Posted September 30, 2023 cp1117n is normally closed, so no output voltage. you need to power it to turn the hv on. 1
Satyrnine Posted September 30, 2023 Report Posted September 30, 2023 (edited) 3 hours ago, JoaMat said: With cpc117n unpowered D1/C4 are put offside and nothing out from Q3 is expected (I think). Power the relay or remove it and see what happens. 12 minutes ago, kevin gilmore said: cp1117n is normally closed, so no output voltage. you need to power it to turn the hv on. Doh! That makes sense. Hindsight is 20/20. I'm sure that's my problem. Thanks all! p.s. I sourced some tasty NOS Siemens E288CC (uber 6922, 10khrs, ultra low noise, gold pin, slightly more heater and plate current) from Brent Jesse for this. Been listening to the bare 4x cfa2 (mindblowing by itself, loves Susvaras), excited to try this with it! Edited September 30, 2023 by Satyrnine
Satyrnine Posted October 5, 2023 Report Posted October 5, 2023 (edited) How much DC offset without servo is "ok" for these tube boards? I'm finding even tubes that are "matched" can give me a pretty wide range. Over 1v difference between gnd/+O and gnd/-O, that the balance trimpot can't dial out. Some are perfectly balanced, some not so much. Do I just have to be extremely picky with matching triodes? Play with resistor/balance pot values to dial in for the particular tube? Edit: I believe this mismatch I was seeing was due to the weirdness I've got going on on this one problematic board, see comment about servo/offset below. Additionally, is a delayed hv turn on a necessity? I see about 3-4v offset before tubes start to conduct. Will the servos (opa445 at 30v) be able to handle that safely until tubes are hot? With all-tube amps, standby switches aren't usually completely necessary, but with this being DC coupled it's a whole different thing. These will be for the front of a CFAx4 Edit: I'm going with Yes, delay is required, at least if you're not using a headphone protector board with a decent delay, in which case, nbd. Offset goes too haywire on startup to be safe otherwise. Last, as far as biasing these up, is there any specific numbers I should be shooting for/recommended, or specific way I should be checking? I know a tube gain stage, but not as adept with the ccs or mirror bits at the end. Thank You! Edited October 6, 2023 by Satyrnine
Pars Posted October 5, 2023 Report Posted October 5, 2023 Are you asking about the bias for the ubal-bal tube stage or overall for the CFP2/CFP3? For the CFP2/3, it is generally 150mA, which is also what I run my DynaFET at. Not sure for the tube stage, sorry.
Satyrnine Posted October 5, 2023 Report Posted October 5, 2023 6 minutes ago, Pars said: Are you asking about the bias for the ubal-bal tube stage or overall for the CFP2/CFP3? For the CFP2/3, it is generally 150mA, which is also what I run my DynaFET at. Not sure for the tube stage, sorry. Hey Pars, I'm asking about biasing the tube on the ubal-bal tube boards, I've got the cfp boards dialed in. Thanks! On the board there's a 1k pot across r45, tail of the q29 ccs on shared cathode of the tube.
Satyrnine Posted October 6, 2023 Report Posted October 6, 2023 (edited) Edit: Fixed! It was the damn socket! Two pins were somehow not connected to opamp. I reheated pins and two just fell out. That’s a first… I was measuring to solder pads not to opamp itself before. Learned something! I'm having trouble with the servos. On one board, I can get the offset almost zero WITHOUT the servo installed, using the balance pot, but as soon as I pop in the servo, I get about +3V of offset on the -O. What the hell? Here's what I've got on the -O side servos, which clearly shows something is screwy, I just can't figure out what. Voltage to ground: Working board: pin 2 (-in) 0v, pin 6 (out) 5.4v Problem board: pin 2 (-in) 3v, pin 6 (out) 28v! If I swap -O and +O servos opamps, same readings, if I swap tubes, same readings. Caps and resistors around servo measure ok. +/-30v rails checkout. What the hell? I'm sure it's something stupid. Could I have a bad transistor somewhere that'd do this only when servo installed? Any guidance would be extremely appreciated. Edited October 7, 2023 by Satyrnine
Satyrnine Posted October 7, 2023 Report Posted October 7, 2023 On 10/4/2023 at 10:34 PM, Satyrnine said: Hey Pars, I'm asking about biasing the tube on the ubal-bal tube boards, I've got the cfp boards dialed in. Thanks! On the board there's a 1k pot across r45, tail of the q29 ccs on shared cathode of the tube. After getting these boards running, it seems to me like they bias up sort of like a dynahi. Trimpot on cathode adjusts offset up/down evenly across O-/O+, and balance balances the offset. Let me know if I'm off there. I scoped it and looks like it can take about 2.5vac per input before obvious clipping. (Using an old analog scope so not the most accurate)
Pars Posted October 7, 2023 Report Posted October 7, 2023 That sounds reasonable in terms of the pots and their action. I couldn't comment on voltage before clipping, but I guess around 2.5Vac for a front end sounds reasonable. Kevin could probably tell you, or maybe the guy building the CFP3s on head-fi (sorry, forgot his name). Glad you found the problem with the opamp socket. That is a strange one. 1
Satyrnine Posted October 7, 2023 Report Posted October 7, 2023 Just connected the tube boards to my cfax4 and gave a quick listen, I hear ZERO noise even with vol cranked. Zero hum/hiss/anything. Still retains that CFA slam/sound but with a perfect amount of tube "flavor". Bass has definitely not suffered one bit. WOW, can't wait to get it upstairs for a long listen. Still a rats nest on the bench. I'm going to have to figure out a good way to power the hv relay for final build. Appears it needs just a few volts and low current. I wonder if a voltage divider from a +30v grlv output would work? Just using a toggle switch right now. I'll message Dukei, who's done a few tube boards. May be who you're referring to on head-fi Pars.
Satyrnine Posted October 28, 2023 Report Posted October 28, 2023 (edited) Edit: I'm considering not running a HV delay at all, and relying on headphone protector board for delay and DC protection. A "standby switch" necessity is widely overstated, especially at the rather low 100v B+ we're dealing with in this circuit. Some even argue that hv delay (for long periods) can cause cathode poisoning. In my build, getting the delay working would be mean an additional 30vin to 12vout reg board as well as a 12v 555 delay board to operate the cpc relay. (can't find a 30v delay board without a noisy buck converter). KISS principle I figure. Any thoughts? Edited November 3, 2023 by Satyrnine
Satyrnine Posted January 20, 2024 Report Posted January 20, 2024 (edited) For reference, this design can take the E288CC (uber 6922 basically) with just minimal or no modifications. (Note they are 1/2" taller than a 6922) I had to slightly adjust the fixed cathode resistor value to get enough range out of the cathode trimpot, but that's about it. Dialed in to effectively zero offset/balance. A couple of the mirror transistors may get a bit warmer, but I found nothing alarmingly warm after many hours of use. It's controversial, and I'm quite a skeptic usually, but I found a significant improvement going from very nice but "normal" Amperex A-frame 6DJ8/ECC88 (essentially a 6922) to the Siemens E288CC. Got mine from Brent Jessee in Chicago. Detail, width, "3D". Tighter less boomy, but still very strong/punchy low end. My .02c Edited January 20, 2024 by Satyrnine
Recommended Posts
Please sign in to comment
You will be able to leave a comment after signing in
Sign In Now