jamesmking
High Rollers-
Posts
416 -
Joined
-
Last visited
-
Days Won
1
Content Type
Profiles
Forums
Events
Everything posted by jamesmking
-
pray to the deity of semiconductor manufacturing (in a reverential voice tinged with grief).... 🙏 oh Nosemi please hear our plea for our DIY hobby.... in the name of silicon please bless us with some manufacturing and fill up our inventories In the name of NPN and PNP blessed are the mosfets, depletion or enhancement for the DIYers shall inherit 10M90S and it was good Let not the ebay scammers rebrand and re-etch for they will be accountable to silicon and burn in the foundries of ixys for all eternity Let it be known Toshiba and NEC will escape Renesas Sanyo and Fairchild will rise again and return to us all for now and for evermore Ahmen. (The DIY hymn book chapter 11 covid 19 to recession 2008 verses 1-4)
-
about the only hope is from a forum member or take chances with fakes on ebay 😞
-
The Knuckledragger 3rd Memorial Slow Forum Post
jamesmking replied to Knuckledragger's topic in Off Topic
wow AI is even more useful than I thought.. -
and now for something completely different part 3
jamesmking replied to kevin gilmore's topic in Do It Yourself
on windows chrome saves with correct extension.... -
and now for something completely different part 3
jamesmking replied to kevin gilmore's topic in Do It Yourself
Im using windows and chrome. I right click on the download, select open in new window and then hit enter in the url of that new window to download.... -
the speaker mixes through headphones sounds absolutely terrible, artificial and very very strange sounding bass, absolutely horrible, imaging is all over the place sounds like someone has strapped the worlds worst setup sub woofer behind you. Headphones mix sounds ok. But there is nothing pure acoustic and simple, like solo piano or voice to listen to... just sounds too showy. The Strauss trebble end is slightly bright and hard, bottom end of the bass is rather boomy and feels compressed in the middle, completely lacks micro dynamics... sounds like its mastered to be played really loud, apart from the lack of tape hiss I don't find it in any way batter to sympathetically transferred 1960s analogue recordings. Aayushi Karnik - Solid Ground (headphone mix) the voice is just lost in the mix sounds like the singer is behind a curtain far far behind the main instruments. Mark Sherman & Joe Magnarelli - Suddenly (headphone mix) piano sounds strange, again bass boom and sounds electronically processed.. Paloma - Ode to Joy (headphone mix) her voice sounds like she's shouting down your ear the peaks in her voice are mildly painful. EX38 - Ring No. 5 (headphone mix) WTF I cant tell how much is the electronically generated instruments and how much of it is the effect of the recording. Feels like im trapped inside sampled midi instrument hell. none of the tracks have a sense of natural acoustic, are dry or artificially dried but then warmed up with excessive bass and reverb to simulate an acoustic. I think this is just another example of electronic fuckery like the short lived DG 3D sound processing on a few classical cds... its not about natural sound its about lots of sounds....
-
mouser currently has ksa1156. radio spares has STN9360, FJPF2145TU and FQPF8N80C
-
calibrating the SRM-006tS drives me crazy
jamesmking replied to lupoal's topic in Headphone Amplification
Stax headphones are designed to take hundreds of volts of audio signal , a small offset of a few volts are absolutely not an issue. The offset will change with temperature. ALL amplification devices are somewhat temperature sensitive - including valves and transistors. you can demonstrate this easily, just blow gently onto the valves and what the offset change... This is why you are getting different results with the cover on and off. So don't worry you are not going to hear any difference or cause any damage to the headphones or shorten their life... -
goldenreference high voltage power supply (GRHV)
jamesmking replied to Pars's topic in Do It Yourself
yes, for short term testing, e.g. for checking output voltages, voltage regulation etc. (P.S. its also possible to test the grlv with no heatsink with no load.) -
I hate nosemi...
-
CNC metal machinists (for Stax amp cases) unite?
jamesmking replied to jamesmking's topic in Do It Yourself
T2 psu back panel, design and cut. I wanted to have the pin outs of the sockets for the umbilical chords from the psu to amp to be on the psu back for future reference.. I decided to go for 10degree 0.1mm tip engraving bit for the lettering, 0.025mm depth of cut rather than laser. Screw holes done with 3.175 end mill and main cut outs 6mm end mill. Now I have a good collection of quality bits and little experience now. CNC machining is starting to become FUN 🙂. Its so much nicer and more satisfying watching a CNC cut than using a hand drill and Dremel... Tool changing is a bit of a hassle and then I have to use a Z block and Z probe command get the new Z height reference for the tool sickout. So I try to minimise the number of different tools used. Tape hold-down and CA glue works perfectly. I'm very happy with the surface finish, perhaps the text for the pinouts and lines could be a little narrower, but its certainly not a disaster. Cut still currently in progress: The nice thing about symmetrical panels is that you can always adjust your settings and have another go with the other side... I decided to decrease the line width by half, nock 20% off the size of the socket decals, decrease the socket decal font size, change the style of the lines and reduce the engraving depth from 0.025 to 0.02mm... I think the new version should look a little less blocky and a bit more refined... The 0.02mm engraving depth is slightly too little, other than that I think its an improvement. -
I completely agree that if you have T2 pcbs already its not worth getting new ones. I'm thinking gerbers with minimal changes for new builders who want a build and forget solution only using available transistors. Serial/habitual/continual modifiers can always edit the gerbers of my or others T2 pcbs.
-
*Sigh* why can't we have nice transistors?... I have updated the schematic to show both KSA/KSC and TTA/TTC series transistors. I'm working on changing the gerbers so that leg twists will not be needed 🙂 One channel done, I think, needs checking...
-
So if my brain is not totally scrambled (which is possible its my first week back lecturing). KSC2690 or TTC004 NPN replaces 2SK216 N channel. Base-> Gate, Emitter -> Source, Collector -> Drain and Ksa1220 or TTA004 PNP replaces 2SJ79 P channel, Base-> Gate, Emitter -> Source, Collector -> Drain which gives modern T2 circuit (green replacements original moved to the side)
-
goldenreference high voltage power supply (GRHV)
jamesmking replied to Pars's topic in Do It Yourself
This depends on what DC output voltage you are building for which depends on the input AC voltage to the GRHV which depends on the AC rms output of the transformer you are using... for example if you are building for 400V DC output to power for example a blue hawaii then you need about 360VAC rms input to the golden reference. (360VAC rms is about 509 peak when full wave rectified by the diode bridge before the input cap (DC voltage * square root of 2) which is enough for the internal voltage drops inside the GRHV and gives you some margin so the GRHV can actually regulate). Mains voltage typically varies by about +-10% so that is factored in to. But if you mains voltage is high then the input filter cap will see additional voltage so 550 rated cap should be fine for 400VDC output... If you are going for 450VDC output (about the maximum a GRHV can do) then your cap is going to be marginal and a 600V rated cap would be better.... The output cap should only see the output DC voltage, so if your GRHV is outputting 400V DC a 450VDC or 500VDC rated output cap should be fine. Dont forget many high voltage caps especially the 680uF are 80mm tall and so too tall to fit into a 2U case.... Kemet make some nice high voltage caps with life time ratings of around 15000 hours. https://www.mouser.co.uk/c/passive-components/capacitors/aluminum-electrolytic-capacitors/?q=kemet 550V&life=10000 Hour~~20000 Hour&voltage rating dc=550 VDC&rp=passive-components%2Fcapacitors%2Faluminum-electrolytic-capacitors|~Life -
goldenreference low voltage power supply
jamesmking replied to kevin gilmore's topic in Do It Yourself
CRCW2512475KFKEG which is same series as the original and so is 500V 1W and 475K should be fine in this application and is in stock at mouser.... lets say the resistor has the full 500V across it - which is worst possible case, V/R = I so the current through the bleed resistor would be 500/475000 = 0.00105A power dissipation in the bleed resistor would be W = I * V = 0.00105 * 500 = 0.53W and so well within the 1W capacity of the resistor... if the resistor has less than the full 500V across it the power dissipation will be less... -
goldenreference low voltage power supply
jamesmking replied to kevin gilmore's topic in Do It Yourself
Thanks for the photos R30 and R31 are in series and look to be the bleed resistors for the high voltage input smoothing cap so the voltage is shared between R30 and R31 but the input cap has the highest voltage across it. 200V working voltage is probably not enough here since the input is probably rectified to more than 400VDC R28 is the single bleed resistor for the output cap and so has the entire output dc voltage across it. So unless your psu is only outputting 200V or less, then a 200V working voltage resistor will definitely not be enough by a large margin. Since its a bleed resistor the exact value is not critical, a higher value would simply mean the high voltage would bleed to 0V at a bit slower speed and a bit lower value would very slightly increase power consumption when the power supply is on... -
goldenreference low voltage power supply
jamesmking replied to kevin gilmore's topic in Do It Yourself
I don't have a layout or schematic for the golden reference HV SMD but if it is similar to the through hole. The only places resistors with 250K+ resistance are used is in 1. bleed resistors for the high voltage smoothing caps - and so subject to high dc voltage. My best guess would be they are using a single resistor for the bleed unlike the through hole which uses two 250K 1/2W. So a single 1W 500V 510K would be about right here 2. output sense resistors - and so subject to high dc voltage 3. in the 580V bias circuit and so again subject to high dc voltage But this is only a guess based on looking at the through hole schematic... I have never built a golden reference hv SMD version. -
CNC metal machinists (for Stax amp cases) unite?
jamesmking replied to jamesmking's topic in Do It Yourself
mostly modern T2 or possibly fully modern if the tta/ttc substitution for the 79 and 216 proves to be reliable. I don't think I will ever build an original. -
CNC metal machinists (for Stax amp cases) unite?
jamesmking replied to jamesmking's topic in Do It Yourself
REQUIRED blue led is the blue ring around the power button on the power supply.... -
CNC metal machinists (for Stax amp cases) unite?
jamesmking replied to jamesmking's topic in Do It Yourself
First attempt at a complete front panel. Single flute 6mm end mill and 0.1mm V bit used. Depth of cut 0.02mm on the engraving. I also used tape and CA glue as the hold down method for the first time - I really like it. Much less vibration and far quieter when cutting in the middle of the work piece compared to just clamping the corners. As usual no deburring or finishing pass. The surface finish on the volume pot pocket is silky smooth - the photo does not do it justice. Very happy with the results. Not so happy that I have zero artistic talent for cool looking front panel designs.... Another go at a Stax socket with the better quality end mills. Much better surface finish than my previous attempt cheapo mills and I'm using faster feeds and speeds this time. Just shows that a crap end mill gives inferior results even on soft plastics. There are no burs around the edges of the cuts and the surface is smooth. -
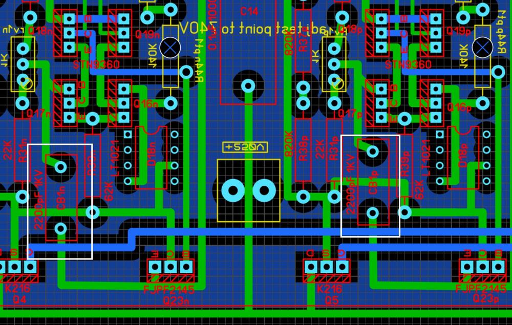
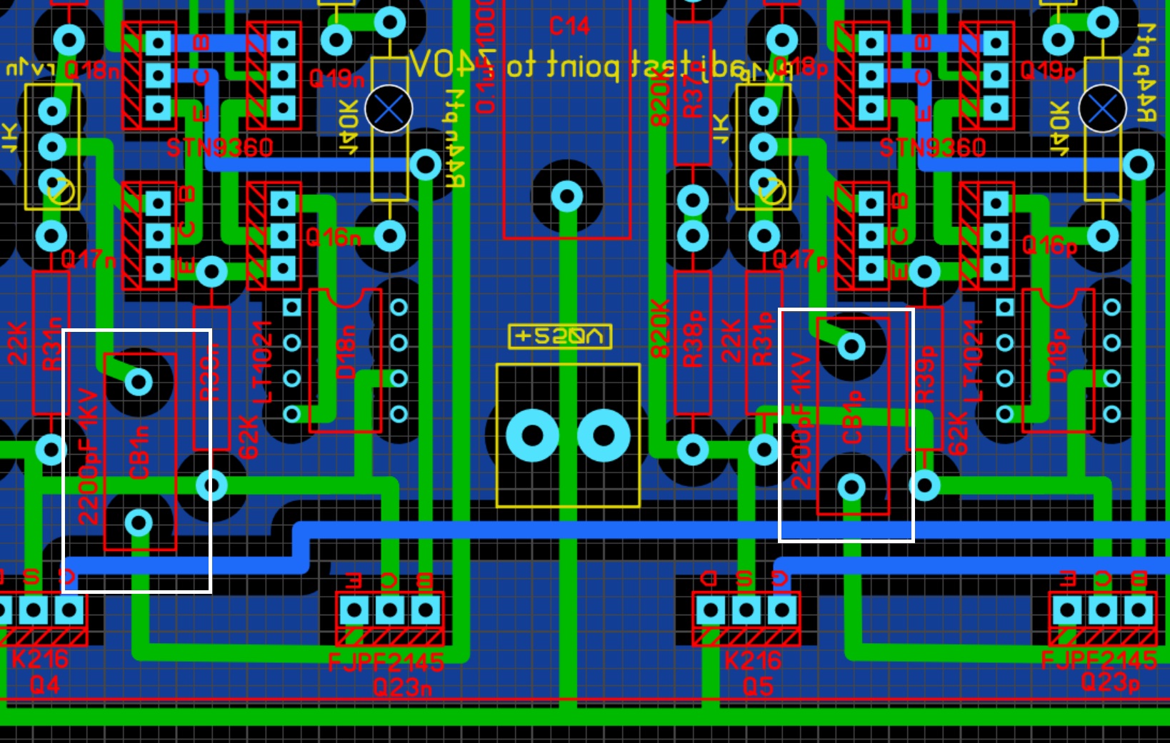
I would not want to speak for Joamat, but the impression I got was that the mini T2 was an attempt to simplify the complex design and make it as small as possible by going surface mount whenever possible. Ther is not a lot of space around Q17n but I think a 13mm by 4mm 1KV 2200pF (10mm lead spacing) film cap like a wima MKP1O112203C00JSSD will fit and there are film caps of the same size and rating ranging from 1000pF to 6800pF. The area around Q17p is more problematic due to an extra track which results in one tracking having to be rerouted. Channel 1: channel 2:
-
Nice work, its always good to see progress and new ideas for the T2. Just to clarify. I did not design the mostly modern T2 or its battery. I simply created a series of posts on my build and posted my modified gerbers and updated and clarified schematics. I have been trying to collate the information scattered over years and years of posts into one or two long posts to provide a detailed starting point for new builders. I would not want to take credit away from the people who actually did the hard work of designing and testing. Your battery looks promising. If I could suggest, PTFE caps of sufficient voltage are quite large and not easily available new. I think it would be possible to find a place on the amp pcb for 1KV film caps e.g. wima. I would also be interested in the effect on the existing mostly modern T2 battery if just the cap is fitted - since such a modification would be very cost effective for existing mostly modern T2s. If the cap mod is shown to be stable and reliable I would be happy to update my existing post to include it in the schematic as a option and update the gerbers to make a place for adding the cap. regards James P.S independently of your effort MLA and I think Joamat have been working on a variant of the mostly modern T2 amp board that replaces the unavailable new 79 and 216 transistors with tta004 and ttc004, which if they prove stable, could result in a T2 only using current production components. (the pinout of the tta/ttc is different to the originals but they have not so far had to make any other changes).
-
CNC metal machinists (for Stax amp cases) unite?
jamesmking replied to jamesmking's topic in Do It Yourself
Things are looking up again... I just took delivery of some 6mm single flute DLC coated end mills, selling says they are designed to cut aluminium without liquid lubrication. Initial testing looks very good, absolutely throws chips out of the cut into near earth orbit when doing a full width slot. Zero chip welding. Surface finish as good if not slightly better than the 2mm end mill (So far got the speeds and feeds for the 6mm up to 400mm/min feed rate, 1.5mm DOC and 11K rpm). Cutting is very quiet and almost silent at 1mm DOC... The vfd and control box fans are louder than the cutting noises. I am sure there is much more to be got out of this end mill, but I'm progressing conservatively because these 6mm end mills are not cheap and I don't want to push it to destruction. The biggest take away for me is that buying cheap end mills from the manufacturer of the cncs website is not the best move and that end mill quality absolutely radically effects what you can do. I also think i'm going to invest in a oil/air mist system... (the hideous grey mess is the 3.175mm POC (piece of crap) end mill WITH cutting fluid dripped onto the cut... .) middle slot is 6mm end mill 1.5DOC 3mm total depth 11Krpm 400mm/min no cutting fluid no finishing pass no deburring... front slot same settings as middle slot but 1mm DOC and 10Krpm. -
CNC metal machinists (for Stax amp cases) unite?
jamesmking replied to jamesmking's topic in Do It Yourself
i have no idea of the type of aluminium, its a disapante case I purchased some time ago from modshop. The fact I got such good results with a 2mm end mill, especially on chip removal and surface finish on it makes me suspect the 3mm end mill is just crap (the 3mm comes from a different supplier and is a different brand to the 2mm). So I have ordered some 3mm end mills of the same brand as the 2mm. The spindle does not seem to be slowing down, vibration was low, cutting noise was low and I did not use any coolant with the 2mm... as far as I can see if I can go 300mm/min 1.6mm depth of cut on a 2mm end mill with zero issues, low cutting noise and no lubrication, (I managed to break it at 500mm/min 1.6mm DOC but I was deliberately seeing how fast I could go), I should be able to do similar with a 3mm end mill of similar geometry (both single flute and both DLC coated)... but the best result I got with the 3mm was 0.2mm DOC, poor top edge and much reduced rpm compared to the 2mm. Any time I tried to increase the rpm chip welding became worse and chip evacuation did not improve, any DOC above 0.2mm I got lots of vibration and nasty noises.... looking carefully at the cutting the 3mm was not pushing material up the flute instead material was wrapping itself around the outside of the cutter and then welding itself to the top edges of the slot. I did not seem to be cutting so much as ploughing. Slower feeds resulted in the chips becoming like power and welding themselves all over the cut like fur... I tried cutting oil with the 3mm and this did not stop the welding. Feeling the edge of the flutes the 2mm feels super sharp all the way up whereas the flute the 3mm only feels sharp right at the bottom tip of the flute and the rest of the flute all the way up does not feel more than moderately sharp. I suspect this is why I cant get any sort of depth of cut. Even plunge cuts at the beginning of the slotting sounded much nicer on the 2mm than the 3mm end mill. (plunges straight down at 25mm/min)
