arcanaking Posted May 15, 2023 Report Posted May 15, 2023 Thanks jamesmking. 16 hours ago, jamesmking said: 1. check your transformer, you need a centre tapped secondary and make sure the centre tap is going to the CT terminal. If you wire the transformer to the grlv incorrectly you can can one rail working and the other not. This is my transformer's information. It is a 50VA 25V toroidal transformer. I shorted the red (25v) and orange (0v) and connected to the gnd. Thus, it will perform 50v output when the probes are on the left and right pad in input socket. 16 hours ago, jamesmking said: 3. check the voltage references are outputting 10V I have tested the voltage reference as the guide, the positive side is 10v in stable. Yet, the negative side starts with 10v and drops quickly. 16 hours ago, jamesmking said: 5. are all the transistors, opamps and voltage refs from reliable suppliers and not off ali express or ebay? - there are lots and lots of fake parts floating around... Most of the parts are from mouser. Only some DN2540N3-G, MJW21193G and MJE15030G are ordered in Element14 because mouser has no stock currently. Here are more photos of the components' details. Quote
jamesmking Posted May 15, 2023 Report Posted May 15, 2023 (edited) 57 minutes ago, arcanaking said: Thanks jamesmking. This is my transformer's information. It is a 50VA 25V toroidal transformer. I shorted the red (25v) and orange (0v) and connected to the gnd. Thus, it will perform 50v output when the probes are on the left and right pad in input socket. I have tested the voltage reference as the guide, the positive side is 10v in stable. Yet, the negative side starts with 10v and drops quickly. Most of the parts are from mouser. Only some DN2540N3-G, MJW21193G and MJE15030G are ordered in Element14 because mouser has no stock currently. mouser and element14 are both reputable suppliers. Your connections to the centre tap input on the grlv is correct . please check the ac voltage from the centre tap to each of the ac voltage inputs. I.e. multimeter from ct (red and orange wire) to the black wire and multimeter probes from ct to yellow wire. This will check your transformer is ok then check the dc voltage across the plus and minus terminals of each of the large input caps. this will check your bridge head rectifier diodes are ok also please take a photo of the underside of the board. If you have a dry joint its possible to get behaviour where you initially get some voltage and then it drops away. Edited May 15, 2023 by jamesmking Quote
arcanaking Posted May 15, 2023 Report Posted May 15, 2023 9 hours ago, jamesmking said: mouser and element14 are both reputable suppliers. Your connections to the centre tap input on the grlv is correct . please check the ac voltage from the centre tap to each of the ac voltage inputs. I.e. multimeter from ct (red and orange wire) to the black wire and multimeter probes from ct to yellow wire. This will check your transformer is ok then check the dc voltage across the plus and minus terminals of each of the large input caps. this will check your bridge head rectifier diodes are ok also please take a photo of the underside of the board. If you have a dry joint its possible to get behaviour where you initially get some voltage and then it drops away. Thanks jamesmking. I finally find out the reason. Thanks for your suggestiosn. I switch the multimeter to dc voltage to check the transformer and capacitors and I finally notice that the right cap is flipped and I use the negative pin to connect the ground. I misunderstand that all the capacitors should connect to gnd by negative pin and thus the capacitor cannot discharge. After I flip back the cap, everything work normal. Thanks again for helping me to tackle the problem. Quote
penmarker Posted May 19, 2023 Report Posted May 19, 2023 What's the normal temperature for the transformer and PSU of a pair of GRLV powering Dynahi? Quote
Pars Posted May 20, 2023 Report Posted May 20, 2023 I don't know what the normal temperature is, but it shouldn't be running really hot. I have an SE DynaFET running with a single GRLV at +/-30V using a 120VA SumR transformer. I've never even checked the transformer for heat (never even thought about doing so), and it has run fine since about 2017 or whenever I got this thing working. The DynaFET is biased at 140mA, with 2 pairs of output devices per side. It is on 300mm 2U Modushop heatsinks, with both DynaFET boards on one heatsink and the GRLV on the other. The GRLV side is cooler than the DynaFET side, but I can hold my hand on either heatsink for as long as I want after running for an hour or two. They both definitely get warm, but not say Nelson Pass normal operating temp (i.e., hot, with you only being able to hold your hand on them for a few seconds). Quote
penmarker Posted May 22, 2023 Report Posted May 22, 2023 Sounds all good then. My GRLV runs probably around 40-45°C but the case for PSU only has vents at the top panel and no bottom panel holes (hard to convect heat if there's no air inlet at the bottom). It's not as hot as Dynahi heatsinks. Quote
justin Posted August 21, 2023 Report Posted August 21, 2023 On 3/3/2019 at 8:56 AM, kevin gilmore said: someone needs to check this, works as single rectifier with center tapped transformer, or a pair with dual secondaries. Up to 72vdc, perfect for GRLV caps are 100v rated, 1uf is 0805 size, 10uf is 2220 size I can certainly do a bigger version with different fets for higher currents and lower voltages. .9 x 1.1 inches syncrectifier.zip I ordered some panels of these. I’ll send a free panel if anyone is willing to build/test one once they receive it Quote
audiostar Posted August 21, 2023 Report Posted August 21, 2023 (edited) 5 minutes ago, justin said: I ordered some panels of these. I’ll send a free panel if anyone is willing to build/test one once they receive it I've build several and they work great with dual secondaries (might not work with CT). Also @jamesmking has done some extensive testing on these. Edited August 21, 2023 by audiostar Quote
justin Posted August 21, 2023 Report Posted August 21, 2023 (edited) did you use Kevin's board files? correct they wont work with CT Edited August 21, 2023 by justin Quote
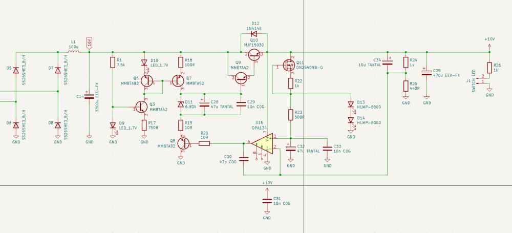
demonkuro Posted September 12, 2023 Report Posted September 12, 2023 My GRLV set R7=1.5K and R8=2.15K, they seem to get a 24.3V output, but it doesn't turn out to be that way, it only has a 16.99V output. All the LEDs are on, the LT1021 output is correct at 10V and the AC input is 28V.Am I missing something? Quote
Pars Posted September 12, 2023 Report Posted September 12, 2023 16.98V is about what you would get if you had R7 and R8 swapped. Check the positions on the board. 2 Quote
demonkuro Posted September 13, 2023 Report Posted September 13, 2023 8 hours ago, Pars said: 16.98V is about what you would get if you had R7 and R8 swapped. Check the positions on the board. Yes, I got it wrong, thank you, I should use the middle one 1.5K to adjust the voltage, not the one close to DN2540, the 0.48 version PCB I use. Quote
jbozek Posted October 9, 2023 Report Posted October 9, 2023 Hi! I made an smd GRLV power supply for my dac a have some strange results. I would appreciate any help. Output voltage is 10.5V (it can't be any other voltage unfortunately), input voltage is 12VAC (a bit higher) so on the input of the GRLV is about 16VDC. Output current is very constant - about 500mA I lowered the 150R driver resistor to 100R - this resulted in more controlled sound. I tried to remove MMBTA42 from the pass transistor so that I have single transistor instead of darlington. I removed opamp input protection diodes - is this a good idea at 10.5V output voltage? - With default configuration (darlington) I get very tight and powerful bass, mid range is very rich, but highs are mediocre. - With MMBTA42 removed (single pass transistor) highs got very right and effortless, but the bass is thin and everything is less dynamic. BTW I am using DYNALO single ended headphone amp with GRLV power supply and Sennheiser HD560S.7 Did anyone had situation like that? Does anybody know how to explain this electrically? Quote
kevin gilmore Posted October 9, 2023 Author Report Posted October 9, 2023 you are going to need to change the lt1021 to the 5v version and recalculate the resistor ratio. 3v across the current source is not enough for it to work properly. even 5 volts is cutting it close. the minimum tested voltage for this design is 12v output. 1 Quote
Pars Posted October 9, 2023 Report Posted October 9, 2023 (edited) Will the 5V LT1021 work in shunt mode? I didn't think it did? Kerry posted a design using a MAX6138 reference which would do 5V back in 2018: Edited October 9, 2023 by Pars 1 Quote
kevin gilmore Posted October 9, 2023 Author Report Posted October 9, 2023 i don't remember. definitely can add 1 wire and not use it in shunt mode. 1 Quote
ang728 Posted October 10, 2023 Report Posted October 10, 2023 LT1021-5 won't work in shunt mode,add 1 wire for pre-reg to Vin of 1021 will do fine.I used it in my 8.4VDC supply Quote
jbozek Posted October 10, 2023 Report Posted October 10, 2023 (edited) your answers are much appreciated! ok, so i need to play with current source and voltage reference. for now i replaced DN2540 with BSS159N which behaves better with lower voltage. sound difference is already much much better. Edited October 10, 2023 by jbozek Quote
jbozek Posted October 16, 2023 Report Posted October 16, 2023 hi! i settled down with standard dn2540 current source (bit higher current) and two HLMP-6000 low noise red leds which gives a 3,1V reference voltage. led thermal drift is not a problem in my case. how does led noise compare to voltage re ference ic-s (LT1021 for example)? as always any answer or critic is appreciated! btw this is the best sounding thing i have tried with my power supply so far 1 Quote
Craig Sawyers Posted October 30, 2023 Report Posted October 30, 2023 Well, because OnSemi are a bunch of fuckwits who seem to have forgotten how to make semiconductors Example from Mouser for the MJW21193 308 Expected 23-Aug-24 1,020 Expected 03-Mar-25 Farnell reckons 33 weeks, which is consistent with Mouser. FFS! Same with the high current version with TO3 power transistors. MJ15023 no problem but MJ15024 1,997 Expected 19-Mar-24 2,200 Expected 24-Jun-24 1 2 Quote
Craig Sawyers Posted October 31, 2023 Report Posted October 31, 2023 Here's a question. Has anyone tried replacing the discrete Darlingtons of Q5/7 and Q9/4 with power Darlingtons such as the MJ11015 and MJ11016? At least I can get my hands on them! Quote
simmconn Posted October 31, 2023 Report Posted October 31, 2023 What about the A1943/C5200 or A1302/C3281 variants? They are more linear in the medium current range (1A to 5A) than the 21193/94 but are also faster. Quote
Pars Posted November 1, 2023 Report Posted November 1, 2023 On the CFP3 that I worked on for purk, built by Dukei/Miroslav I believe, the GRLVs were using A1943/C5200 IIRC and seemed to work just fine. Quote
Recommended Posts
Join the conversation
You can post now and register later. If you have an account, sign in now to post with your account.