JoaMat Posted April 2, 2020 Report Posted April 2, 2020 Some progress. Replaces the original battery in my DIY T2, which was supposed not to be modified in any way… Schematic: 2 1 Quote
G600 Posted April 2, 2020 Report Posted April 2, 2020 It's just insane to see how many iterations of alternative batteries you and Kerry produced! Quote
MASantos Posted April 2, 2020 Report Posted April 2, 2020 Hello guys, after a long time, and with a lot of time in my hands due to quarantine I finally finished my Dynalo MK2 mini and reterminated my hd650 with a 4 pin balanced plug. Transistors are a bit hotter than I wanted, at 90-100 degrees with the top panel on. I need to go read about reducing bias. Sounds good though! Source at the moment is a bluesound node, need to go and find a better DAC with balanced out that doesn't break the bank. 5 Quote
Oneguy Posted April 2, 2020 Report Posted April 2, 2020 I’m trying to finish re-flow oven in my spare time when normal people are sleeping, lol. It’s missing insulation, servo arm and that’s about it. A little touch up to the truck bed liner paint as well. 2 Quote
thuytn Posted April 3, 2020 Report Posted April 3, 2020 10 hours ago, MASantos said: need to go and find a better DAC with balanced out that doesn't break the bank. I use the el cheapo iFi Zen DAC ($129) to feed my Dynalo/Dynahi/Megatron/Carbon with satisfactory result. Providing a healthy 4Vrms, it can also works as a preamp. You need to build a custom 4.4mm-XLR cable though. It’s hard to believe I can get that many features from a commercial product for such a low price. Quote
Voltron Posted April 3, 2020 Report Posted April 3, 2020 14 hours ago, MASantos said: Hello guys, after a long time, and with a lot of time in my hands due to quarantine I finally finished my Dynalo MK2 mini and reterminated my hd650 with a 4 pin balanced plug. Transistors are a bit hotter than I wanted, at 90-100 degrees with the top panel on. I need to go read about reducing bias. Sounds good though! Source at the moment is a bluesound node, need to go and find a better DAC with balanced out that doesn't break the bank. Good to hear from you Manuel! And nice work while sheltered. 1 Quote
MASantos Posted April 3, 2020 Report Posted April 3, 2020 Thanks!! Today was outside DIY with my 6yo, recycling some wine crates. 8 Quote
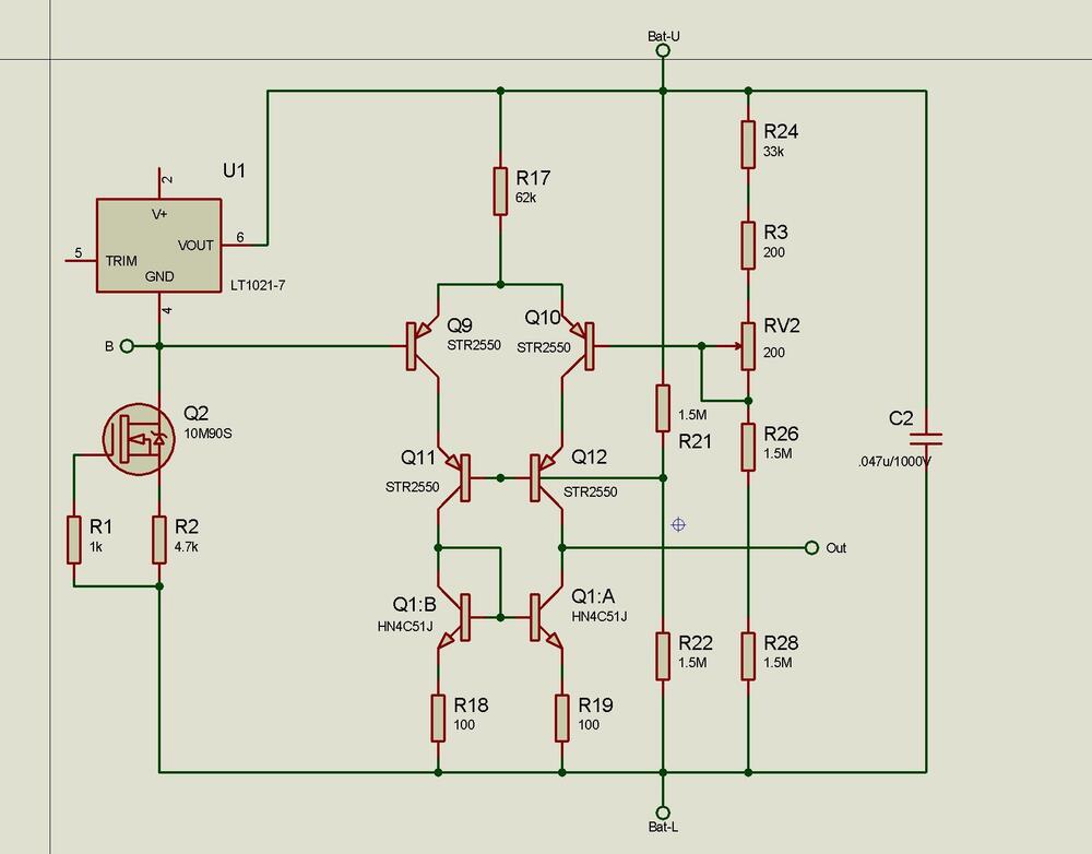
JoaMat Posted April 6, 2020 Report Posted April 6, 2020 (edited) A version of mini T2 with active batteries. Battery has lt1021 voltage reference and a current sink ensures it works properly. Under batteries and input tubes is a small circuit (in the yellow circle) – same circuit in DIY T2 has five 2sc3675. Only exists in fantasy. Edited April 6, 2020 by JoaMat 5 Quote
Kerry Posted April 7, 2020 Report Posted April 7, 2020 Fantasy is where all great Ideas ideas come from Quote
JoaMat Posted April 17, 2020 Report Posted April 17, 2020 On 3/1/2020 at 4:11 PM, Kerry said: I just milled this board for a CNC probe I’m working on. Those are .01” slots. I’m surprised I could do this May I ask - what software did you use to create files for CNC machine? Quote
Kerry Posted April 17, 2020 Report Posted April 17, 2020 (edited) I exported dxf files from eagle and imported that into fusion 360. I had to build tool paths for traces. It would be tedious if there were a lot of traces, but I complete control over the routing. Edited April 17, 2020 by Kerry 1 Quote
MASantos Posted April 17, 2020 Report Posted April 17, 2020 (edited) One CFA board done. Small BJTs were incredibly close matched in the tape reel. A few decimals of mA between them. RN60 resistors, and 3W CMF at the outputs. Edited April 17, 2020 by MASantos 2 Quote
Pars Posted April 18, 2020 Report Posted April 18, 2020 I think you'll like this once completed! Quote
MASantos Posted April 18, 2020 Report Posted April 18, 2020 18 hours ago, Pars said: I think you'll like this once completed! What case did you get for yours? Looking around for options but I either find too big or too small Quote
mwl168 Posted April 18, 2020 Report Posted April 18, 2020 32 minutes ago, MASantos said: What case did you get for yours? Looking around for options but I either find too big or too small Remind us are you picking a chassis for a singll-ended or balanced build? PSU in the same chassis or separate chassis? Quote
MASantos Posted April 18, 2020 Report Posted April 18, 2020 I am building a single chassis single ended version. I thought about something like this: It could be a small cube about 14-16 cm sides. everything bolting to the heatsinks. I would have to make it myself though. Commercially I found some aceptable options: https://www.audiophonics.fr/en/aluminium-boxes-cases/diy-case-amplifier-100-aluminium-271x240x90mm-p-9499.html Quote
mwl168 Posted April 18, 2020 Report Posted April 18, 2020 (edited) The chassis you showed should work if you can fit everything in. It looks to me a similar chassis to the one I am using for mine. I posted photos of it when I had the PSU built in. Mine is a balanced amp. Maybe consider moving this discussion to the thread dedicated to the dynamic CFA build. Edited April 18, 2020 by mwl168 Quote
JoaMat Posted April 19, 2020 Report Posted April 19, 2020 (edited) Since there is no "What Are You Destroying Today" thread I post here. Yesterday, while trying a modification to a battery on the T2 that was meant not to be modified in any way I had a "gun shot" when high voltages were applied. I had to replaced three mosfets, two zeners, and one power resistor in PSU. Amplifier needed four c3675, three k216, only one j79 and two leds. Now I’m happy again. Some broken parts in a small cup. RIP. Edited April 19, 2020 by JoaMat 1 3 1 Quote
Kerry Posted April 20, 2020 Report Posted April 20, 2020 Been there. Glad you got everything back up and running Quote
JoaMat Posted April 20, 2020 Report Posted April 20, 2020 Thank you. Using a T2 amplifier as a test bench might be… not so smart. Milled this test board today. On heat sinks; 10m90s current sink to the right and high voltage npn to the left. The small board on the left is the battery that killed my T2. 2 Quote
JoaMat Posted April 23, 2020 Report Posted April 23, 2020 Made a new small board. All components moved to one side and a sot-223 1200V npn added to form a Darlington pair with the big npn in the battery. It’s possible to use it with Kevin’s original DIY T2 board. Remove battery components from main board and solder in the daughter board (three pins, fits right in) if you dare. Myself I’m a bit shaky after last failure. 6 Quote
JoaMat Posted April 23, 2020 Report Posted April 23, 2020 Just removed stn0214 (the sot-223 device mentioned above). The npn I use on test board is fjpf2145. It has lower hFE than 2sc3675 and battery on test board is not capable to drive the fjpf2145 alone, it needs the Darlington pair. For reference, https://www.head-case.org/forums/topic/6837-the-ultimate-diy-a-stax-srm-t2/?do=findComment&comment=419666 , here Kevin wrote about darlington out of a pair of 2sc4686. I believe hFE for 2sc4686 is even lower than for fjpf2145. Quote
UFN Posted April 23, 2020 Report Posted April 23, 2020 IME yes the 2SC4686s have very low hFE. The last batch I bought all measured 22 and to be honest I thought the tester was broken until I checked the data sheet and saw that this is actually with specs (albeit at the low end). Quote
mwl168 Posted April 23, 2020 Report Posted April 23, 2020 1 hour ago, JoaMat said: Just removed stn0214 (the sot-223 device mentioned above). The npn I use on test board is fjpf2145. It has lower hFE than 2sc3675 and battery on test board is not capable to drive the fjpf2145 alone, it needs the Darlington pair. For reference, https://www.head-case.org/forums/topic/6837-the-ultimate-diy-a-stax-srm-t2/?do=findComment&comment=419666 , here Kevin wrote about darlington out of a pair of 2sc4686. I believe hFE for 2sc4686 is even lower than for fjpf2145. Hi JoaMat: Have you considered experimenting with STP03D200 in the active batteries to replace the 2SC3675? It's a 2KV Darlington transistor with hFE > 200. This part was actually mentioned in the DIY T2 thread long time ago. It's a current production part available from Mouser, etc. and expensive (> $6 US) but still cheaper than 2SC3675 and much easier to source. Quote
Recommended Posts
Join the conversation
You can post now and register later. If you have an account, sign in now to post with your account.